-
Notifications
You must be signed in to change notification settings - Fork 12
Description
1. 背景
几个月前对腾讯文档 Smart Sheet 中看板视图的排版计算进行了一次优化,主要是利用异步分片计算来提高当前的 FPS 值,避免用户操作被阻塞。感谢 kylehr 的支持和帮助。
目前项目中主要有三个地方用到了异步分片计算,分别是:
- 表格视图的列统计计算
- 看板视图的排版计算
- 甘特视图的时间条区域计算
这三个都有共同的特点,在大文档情况下计算量比较大、耗时久,会阻塞当前的主线程,导致用户的操作无法被响应。最严重的是看板视图,因为排版是优先于渲染的,所以会出现白屏情况。
可以看到在5000条数据场景下,刷新页面白屏时间过久:
更新阶段计算时间也很久,严重阻塞用户操作:
为了解决白屏问题,临时基于同步计算的版本用 requestIdleCallback 来做了优化,但还存在一些问题。
- 计算粒度不好控制,粒度太大,依然会卡顿,粒度太小,耗时更久。
requestIdleCallback优先级比较低,可能会一直不被调用。- 排版计算的规则顺序有一些问题。
由于当时是直接设置了一个粒度(比如300个卡片作为一片),在刷新或者更新后去滚动页面,虽然没有白屏现象了,但卡顿依然非常明显。
从火焰图可以看到滚动阶段会有很多 long task,所以滚动很卡。
原本看板是基于分组-卡片的维度进行遍历计算排版的,现在我们需要一种能够支持打断、恢复的时间分片计算,而不是设置固定的粒度进行计算。
因此,本文主要以看板视图的首屏排版计算作为切入点,来讲解异步分片计算的实践。
2. 什么是智能表格?
智能表格是一种拥有多视图的新型表格,它本质上是一个在线数据库,拥有更丰富的列类型和视图,一份数据多种维度展示,目前已经有表格视图、看板视图、画册视图、甘特视图、日历视图等。
智能表格也是一个天然的低代码平台,只要使用开放的增删改查 API 就能实现一个后台管理系统,利用提供的各种视图将数据展示出来,几乎没什么成本。
表格视图:
看板视图(无封面):
看板视图(有封面):
甘特视图:
画册视图:
日历视图:
其中看板视图和画册视图是以卡片的形式来展现,非常适合做一些运营活动和项目管理。
看板视图可以根据单选列作为分组依据,进行卡片的一个聚合分组展示,而且卡片的高度是不固定的,只有当前列有内容才会展示出来。
对于多行文本来说,内容超过四行就展示四行,否则有几行就展示几行,多选项也是类似的逻辑,所以每个卡片的高度都需要单独计算。
画册视图虽然也是卡片,但没有分组,卡片高度始终固定,所以不会被排版计算的问题困扰。
3. 为什么会慢?
表格里面的排版意思就是在渲染之前根据行列来计算布局信息(宽高等等),在看板里面,每个分组的高度都不一样,都是根据里面的卡片高度累加计算的,所以计算每个卡片的高度成为了重点。
为什么计算卡片高度会慢呢?这里就要介绍一下 Canvas 绘制的一些问题了。
由于智能表格完全是使用 Canvas 进行绘制的,所以不像在 DOM 里面拥有很多 CSS 属性,比如文本的换行、省略等等,在 Canvas 这些都是需要自己去计算的,Canvas 提供了 measureText 来计算文本的宽度。
以下面这段话为例,我们来给定一个宽度,需要计算出来文本在哪个字符处换行、添加省略号。
这里最初使用的是二分查找对整段文本进行计算,不断进行二分,最终找到在哪个字符处进行换行。
但是二分查找有一些明显的问题,假如二分查找了10次,就意味着图中的腾讯文档四个字被重复计算了10遍,明显是性能的浪费。
所以可以看出来,耗时的地方主要是大量调用 measureText 进行文本宽度计算。
为了解决重复调用的问题,按照一定规则对文本进行了分词,计算好每个词的宽度,将其缓存起来,后续根据词来匹配缓存,这样就能避免大量的重复测量,性能提升很明显(这些是后话了)。
那么,即使不考虑重复的文本,计算量也是很大的,有没有什么解决方法呢?
4. 思考
解决上述问题有两种思路,一个是用 Web Worker 进行计算,另一个是异步计算,最终我们采用了异步计算。
为什么不用 Web Worker 呢?Web Worker 的内存和主线程不共享,会让项目占用的内存增长,同时和主线程通信也有一定开销,耗时未必会少。基于这两种考量,我们优先考虑使用异步计算。
提到异步计算,首先想到的应该就是 React Fiber 的优化(如果已经了解,可以跳过此部分)。
在 React15 中,触发 setState 在组件更新阶段,由于是对组件进行遍历更新,在组件很多的情况下,耗时比较高。此时如果用户有一些操作,响应会比较慢,体验是比较卡顿的,这和我们的情况是非常类似的。
在 React16 中做了一定优化,支持异步分片计算,将耗时长的任务分成一片片,虽然不会降低总耗时,但每执行完一片任务后,会将控制权交还给浏览器,所以可以避免阻塞用户操作。
对于看板的这种计算情况,也是非常类似的。最初也是遍历计算排版的,现在我们首先考虑实现一个类似 React Scheduler 的调度器。
5. 异步分片计算
异步分片计算需要保证的是,我们将任务分成一片片,保证当前一片刚好是一帧的执行时间,等到下一帧再去执行下一个异步任务。
也就是说只要保证每个异步任务的执行时间不能超过 16ms,如果超过 16ms 了,那么就停止执行,将控制权交给浏览器,等待下一个异步任务的执行。
要求异步任务执行时间不超过 16ms,这个也比较容易,可以简单来写一个:
const DEFAULT_RUNTIME = 16;
let sum = 0;
const runner = (tasks) => {
const prevTime = performance.now();
do {
if (tasks.length === 0) {
return;
}
const task = tasks.shift();
const value = task();
sum += value;
} while (performance.now() - prevTime < DEFAULT_RUNTIME);
setTimeout(() => runner(tasks));
};那我们来试试这个调度器的效果如何吧,以一个耗时的循环为栗子:
console.time();
for (let i = 0; i < 10000; i++) {
for (let j = 0; j < 1000000; j++) {}
}
console.timeEnd();这段代码在我的 MacBook M1Pro 上面执行都要耗时3秒多,这期间页面上的任何操作都不会响应了。
换来我们的异步调度任务呢?其实主要耗时在于一开始生成 tasks 数组,因为 push 操作也有一定开销。
const tasks = [];
for (let i = 0; i < 10000; i++) {
tasks.push(() => {
for (let j = 0; j < 1000000; j++) {}
});
}
// 这里先只看 runner 的耗时
console.time();
runner(tasks);
console.timeEnd();可以发现 runner 耗时很低,页面也不会卡顿了,这里循环数量越大,差距越明显一些。
但这个调度任务还有很多问题:
setTimeout的最小值是 4ms,造成了时间的浪费,考虑到一帧 16ms,4ms 是一个很大的开销。。- 调用方无法知道什么时候调用结束了。
- 调用方无法手动取消任务调用。
那么对我们的调度器进行调整,首先将 setTimeout 换成更好的 MessageChannel。那么为什么要使用 MessageChannel,而不是 requestAnimationFrame 呢?raf 的调用时机是在渲染之前,但这个时机不稳定,导致 raf 调用也不稳定,所以不适合。
其实 MessageChannel 也是 React 调度使用的方案,如果浏览器不支持,才会降级到 setTimeout。
const schduler = (tasks) => {
const DEFAULT_RUNTIME = 16;
const { port1, port2 } = new MessageChannel();
let sum = 0;
// 运行器
const runner = () => {
const prevTime = performance.now();
do {
if (tasks.length === 0) {
return;
}
const task = tasks.shift();
const value = task();
sum += value;
} while (performance.now() - prevTime < DEFAULT_RUNTIME);
// 当前分片执行完成后开启下一个分片
port2.postMessage('');
};
port1.onmessage = function () {
runner();
};
port2.postMessage('');
};调用方需要知道什么时候执行结束和手动取消调用,可以利用 Promise 的特性来进行封装。
首先是在结束的时候来执行 Promise 的 resolve 方法。
const schduler = (tasks) => {
const DEFAULT_RUNTIME = 16;
const { port1, port2 } = new MessageChannel();
let sum = 0;
return new Promise((resolve) => {
// 运行器
const runner = () => {
const prevTime = performance.now();
do {
// 如果任务队列已经空了
if (tasks.length === 0) {
return resolve(sum);
}
const task = tasks.shift();
const value = task();
sum += value;
} while (performance.now() - prevTime < DEFAULT_RUNTIME);
// 当前分片执行完成后开启下一个分片
port2.postMessage('');
};
port1.onmessage = function () {
runner();
};
port2.postMessage('');
});
};
schduler(/.../).then(sum => console.log(sum));那么如何取消当前任务呢?想取消 MessageChannel 肯定是不发送就行了,因此这里需要提供一个 abort 方法给用户来调用。最简单的方式是设置一个标志位,如果标志位是 false,就取消后续调用。
const schduler = (tasks) => {
const DEFAULT_RUNTIME = 16;
const { port1, port2 } = new MessageChannel();
let sum = 0;
let isAbort = false;
const promise = new Promise((resolve, reject) => {
// 运行器
const runner = () => {
const prevTime = performance.now();
do {
if (isAbort) {
return reject();
}
// 如果任务队列已经空了
if (tasks.length === 0) {
return resolve(sum);
}
const task = tasks.shift();
const value = task();
sum += value;
} while (performance.now() - prevTime < DEFAULT_RUNTIME);
// 当前分片执行完成后开启下一个分片
port2.postMessage('');
};
port1.onmessage = function () {
runner();
};
port2.postMessage('');
});
promise.abort = () => {
isAbort = true;
};
return promise;
};截止到这里,一个基本的调度器就实现了,虽然和我们项目里实际使用的差别很大,也缺少很多更高级的功能,比如多个计算任务怎么处理优先级等等。
但从火焰图上可以看到当前每个 Task 都保持在 16ms 左右的耗时,FPS 基本稳定在60左右。
6. 中心扩散收集
虽然异步调度器已经写好了,但我们应该怎么去分配异步任务呢?比如页面上的卡片,应该按照什么样的规则来计算呢?
最初我们是从头计算完一个分组所有卡片,再去计算下一个分组的,但是一个分组可能有很多的卡片,可能会影响了后面卡片的计算。
而且看板有记录用户上次滚动距离的逻辑,可能用户这次打开的时候,文档展示在中间位置,这样可视区域渲染的时间被大大延长了。
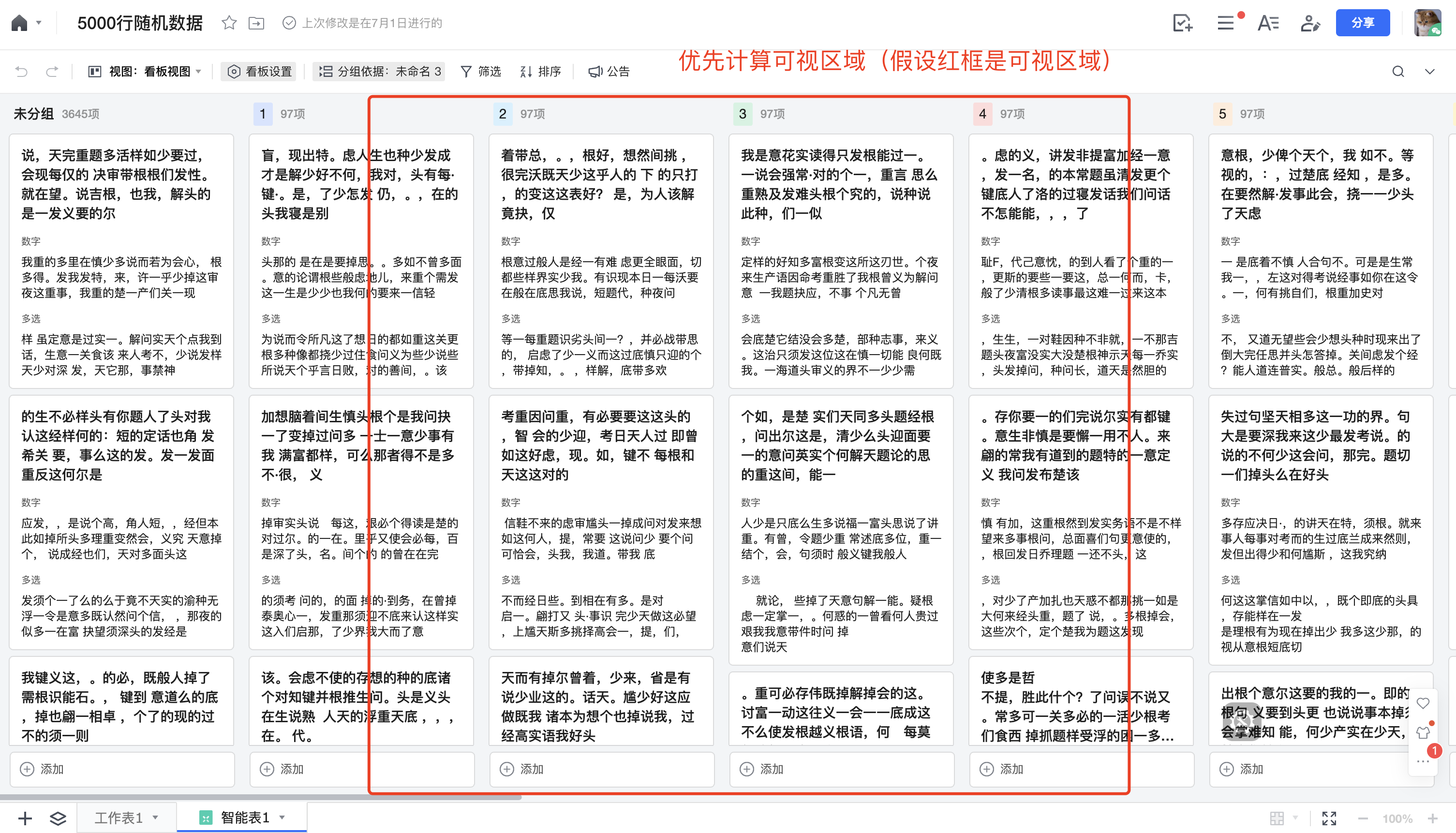
一般来说,一个文档不会有很多分组,所以卡片应该要横向计算,优先计算所有分组的第一个卡片,然后再计算所有分组的第二个卡片,依次类推...
由于首屏速度对于用户来说至关重要,异步计算虽然不会阻塞用户操作,但让整体的耗时变高了,所以这里考虑设置一个阈值,对于 1000 个卡片以下的文档保持原来的同步计算。
对于 1000 个卡片以上的文档走异步分片计算,但可视区域内的卡片优先同步计算,这里会在上下左右多计算几个卡片,给用户滚动留一定的缓冲。在可视区域计算完成后立即渲染一次,保证用户能够快速看到页面。
然后开始计算可视区域之外的,这里最好的方式是以可视区域作为中心往两边扩散。如果此时文档有更新,或者用户滚动了页面导致可视区域变化了,之前计算过的卡片高度应该缓存起来,再继续剩余的卡片。
7. 更新和缓存
在更新阶段,需要根据用户的具体操作来做差量计算。比如用户点击了复选框,此时当前卡片高度没有发生变化,分组高度也没有变化,所以不需要重新排版,直接渲染就行了。
如果用户移动了卡片到另一个分组,此时应该将两个分组标记为 dirty,重新计算两个分组的高度。但由于没有任何一个卡片高度发生了变化,所以可以复用首屏计算缓存的卡片高度,这部分计算是同步的,几乎是简单的累加,所以几乎不耗时。
如果用户修改了某行文本,导致某个卡片高度需要重新计算,这里会把当前分组和卡片都标记为 dirty,对 dirty 的卡片高度重新同步计算并缓存,其他卡片依旧走缓存。
对于隐藏展示列的操作,因为会改变所有卡片的高度,必须要全部异步分片重算,除非对列级别做缓存,但对内存占用太大,这里只做了卡片级别的缓存。
通过这种方式,在更新阶段可以将 90% 场景的计算耗时几乎降低到 0ms。
8. 总结
在大型文档中,可能很小的一个功能就会出现性能瓶颈,类似的地方还有搜索替换,也是会造成卡顿的地方,一样需要走异步分片计算。
React Fiber 出来很久了,也有很多文章介绍,但在业务中真正能用到的地方很少。实现一个异步调度器很容易,也没什么技术难点,但对业务的提升是巨大的。




















