Skip to content

shelfio/dynamodb-parallel-scan

Repository files navigation

dynamodb-parallel-scan CircleCI npm (scoped)

Scan DynamoDB table concurrently (up to 1,000,000 segments), recursively read all items from every segment

A blog post going into details about this library.

Install

$ pnpm add @shelf/dynamodb-parallel-scan

This library targets ESM and AWS SDK v3. Install alongside peer deps:

pnpm add @shelf/dynamodb-parallel-scan @aws-sdk/client-dynamodb @aws-sdk/lib-dynamodb

Requires Node.js 22+.

Why this is better than a regular scan

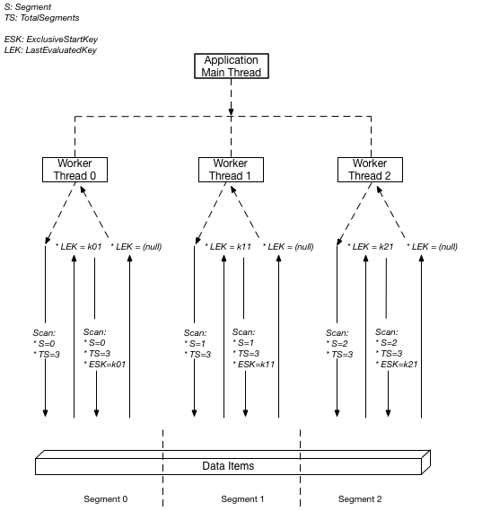
Easily parallelize scan requests to fetch all items from a table at once. This is useful when you need to scan a large table to find a small number of items that will fit the node.js memory.

Scan huge tables using async generator or stream. And yes, it supports streams backpressure! Useful when you need to process a large number of items while you scan them. It allows receiving chunks of scanned items, wait until you process them, and then resume scanning when you're ready.

Usage

Fetch everything at once

import {parallelScan} from '@shelf/dynamodb-parallel-scan';

const items = await parallelScan(
  {
    TableName: 'files',
    FilterExpression: 'attribute_exists(#fileSize)',
    ExpressionAttributeNames: {
      '#fileSize': 'fileSize',
    },
    ProjectionExpression: 'fileSize',
  },
  {concurrency: 1000}
);

console.log(items);

Use as async generator (or streams)

Note: highWaterMark determines items count threshold, so Parallel Scan can fetch concurrency * 1MB more data even after highWaterMark was reached.

import {parallelScanAsStream} from '@shelf/dynamodb-parallel-scan';

const stream = await parallelScanAsStream(
  {
    TableName: 'files',
    FilterExpression: 'attribute_exists(#fileSize)',
    ExpressionAttributeNames: {
      '#fileSize': 'fileSize',
    },
    ProjectionExpression: 'fileSize',
  },
  {concurrency: 1000, chunkSize: 10000, highWaterMark: 10000}
);

for await (const items of stream) {
  console.log(items); // 10k items here
}

CommonJS Consumers

This package is ESM-only. In CommonJS, use dynamic import:

const {parallelScan, parallelScanAsStream} = await import('@shelf/dynamodb-parallel-scan');

Read

Publish

$ pnpm dlx np

License

MIT © Shelf

About

Scan large DynamoDB tables faster with parallelism

Topics

Resources

License

Stars

Watchers

Forks

Packages

No packages published

Contributors 16