Skip to content

LogiTrack is a highly scalable logistics platform that connects users in need of transportation services for goods with a network of drivers. The platform provides seamless booking, real-time vehicle tracking, and transparent pricing. Built to handle up to 10,000 requests per second with 50 million users. backend:piyush7833/LogiTrack-Backend

Notifications You must be signed in to change notification settings

piyush7833/LogiTrack-Frontend

Repository files navigation

LogiTrack

Explanatory Video: LogiTrack

Overview

LogiTrack is a highly scalable logistics platform that connects users in need of transportation services for goods with a network of drivers. Designed for a global audience, the platform provides seamless booking, real-time vehicle tracking, and transparent pricing. Built to handle up to 10,000 requests per second, LogiTrack supports a user base of 50 million users and 100,000 drivers, ensuring efficient coordination across a large network.


Key Features

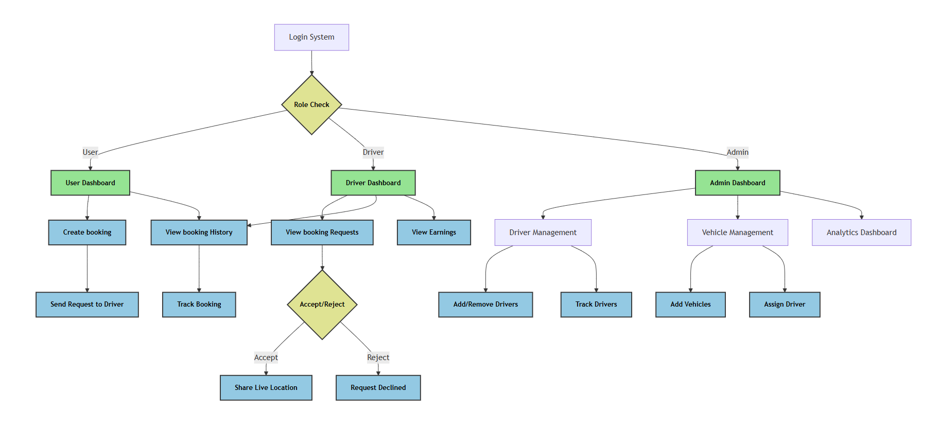
Data Flow Diagram

User Features

  • Booking Service
    Users can book multiple vehicles for transporting goods, providing details like pickup location, drop-off location, vehicle type, and an estimated cost.
  • Real-Time Tracking
    Once a vehicle is booked, users can track the driver’s location in real-time.
  • Price Estimation
    LogiTrack offers upfront price estimates based on factors like distance, vehicle type, weather, day time and demand.

Driver Features

  • Job Assignment
    Drivers receive and accept booking requests, allowing them to view pickup, drop-off locations, estimated price, estimated distance and start the booking.
  • Job Status Updates
    Drivers can update the status of the booking, such as en route to pickup, goods collected, delivered or cancelled. User can also cancel the booking until the item is not picked.

Admin Features

  • Fleet Management
    Admins manage vehicle availability, monitor driver activity, change driver from vehicles, add/remove driver/vehicle and access booking data for operational oversight.
  • Data Analytics
    Basic analytics allow admins to track metrics like completed trips, average trip times, most used vehicle types and driver performance.

System Design

Architecture Design

Scalability

  • Concurrent Request Handling
    LogiTrack can handle 10,000 concurrent requests per second by leveraging load balancing, micro service architecture, and caching.
  • Database Distribution
    Designed with a distributed database architecture to support the high volume of users and drivers globally.

Real-Time Data and GPS Tracking

  • Efficient Tracking System
    Manages real-time GPS data to allow thousands of users to track their drivers without overloading the system and it also utilises kafka for efficient db updates.

Database Schema

  • Optimized Data Structure
    A database schema designed for user, driver, booking, vehicle, and tracking data, with optimized handling of high-frequency updates.

Matching Algorithm

  • Driver-User Matching
    A matching system that connects users with available drivers based on proximity, vehicle type, and availability, handling thousands of concurrent requests.

Pricing Model

  • Dynamic Pricing
    Pricing is calculated based on variables like distance, vehicle size, demand, and location, with support for surge pricing during peak times.

Technology Stack

  • Frontend: React, TypeScript
  • Backend: Node.js, NestJS
  • Database: MongoDB, Redis
  • Messaging: Kafka for event-driven communication
  • Cloud Providers: AWS for scalability and distribution
  • APIs: OpenRouteService for route optimization, Leaflet Maps for location services, OpenWeatherApi for weather data, Razorpay for payment gateway

Getting Started

Installation

  1. Clone the repository.
  2. Install the dependencies using npm install.
  3. Run the frontend server using npm run dev.

Contributing

We welcome contributions to improve the LogiTrack platform! To contribute:

  1. Fork the repository.
  2. Create a new branch (git checkout -b feature/feature-name).
  3. Commit your changes (git commit -am 'Add new feature').
  4. Push to the branch (git push origin feature/feature-name).
  5. Open a pull request describing your changes.

About

LogiTrack is a highly scalable logistics platform that connects users in need of transportation services for goods with a network of drivers. The platform provides seamless booking, real-time vehicle tracking, and transparent pricing. Built to handle up to 10,000 requests per second with 50 million users. backend:piyush7833/LogiTrack-Backend

Topics

Resources

Stars

Watchers

Forks

Releases

No releases published

Packages

No packages published