The TinyRC is a open source hardware device for converting servo signals from RC receivers (such as the Spektrum AR6210) into a TTL serial stream that can be read by a microcontroller such as an Arduino.
The TinyRC works by timing the pulses received on up to 6 channels, and using an ATTiny84 microcontroller to convert those pulses into a serial packet stream.
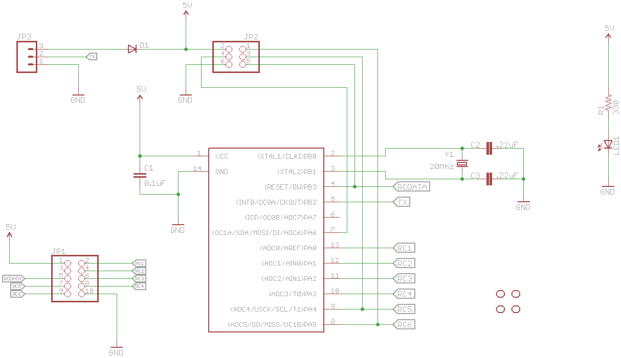
The TinyRC uses an ATTiny84 microcontroller from Atmel. The board features and ISCP programming header, decoupling caps and power indicator LED.
The board accepts a +5V source, and can provide power to the receiver.
| Part | Description | Part Number |
|---|---|---|
| IC1 | Atmel ATTINY84A-SSU 14-SOIC SMD | DigiKey P/N: ATTINY84A-SSU-ND |
| C1 | Capcaitor 0.1uF | DigiKey P/N: 399-4151-ND |
| C2,C3 | CAP CER 22PF 50V 5% SMD 0805 | DigiKey P/N: 311-1103-1-ND |
| Y1 | CRYSTAL 20.0MHZ 50PF THRU | DigiKey P/N: CTX1108-ND |
| D1 | Diode SOD-323 SMD | DigiKey P/N: 568-5003-1-ND |
| R1 | RES 330 OHM 5% 0805 | DigiKey P/N: P330ADCT-ND |
| LED1 | LED Red 1206 SMD | DigiKey P/N: 160-1167-1-ND |
| JP1 | 0.1" pitch Header 2x5 | DigiKey P/N: 609-3243-ND |
| JP2 | 0.1" pitch Header 2x3 | DigiKey P/N: 609-4517-ND |
| JP3 | 0.1" pitch Header 1x3 | DigiKey P/N: 609-3461-ND |
The TinyRC runs and ATTINY Arduino core (instructions on how to use the ATTINY Arduino core can be found here). To program the board you will need and AVR ISP programmer such as the Pocket AVR Programmer from SparkFun. It is also possible to using a standard Arduino as an ISP programmer.
When programming the TinyRC for the first time, be sure to burn the bootloader, and set the fuse bits for 8Mhz clock. The default for the ATTiny84 is 1Mhz.
By default the TinyRC will output a 17 byte serial packet every 100ms. The first 4 bytes are a header used to identify the start of the packet. The packet header is 4 bytes with a value 0xFF. Following the packet header is 1 byte of receiver status. This is currently unused. Each channel follows the packet header encoded in two bytes.
Example Packet:
--------------------------------------------------------------------------------------------------------------------------------------------
| header (4 bytes) | Status (1 byte) | CH1 (2 bytes) | CH2 (2 bytes) | CH3 (2 bytes) | CH4 (2 bytes) | CH5 (2 bytes) | CH6 (2 bytes) |
--------------------------------------------------------------------------------------------------------------------------------------------
| 0xFF, 0xFF, 0xFF, 0xFF | 0x00 | 0x00, 0x01 | 0x02, 0x03 | 0x04, 0x05 | 0x06, 0x07 | 0x06, 0x07 | 0x08, 0x0A |
--------------------------------------------------------------------------------------------------------------------------------------------
Example reading the packet from Arduino (Mega):
uint8_t packetHeader[4] = {
0xFF, 0xFF, 0xFF, 0xFF};
void setup() {
// initialize serial
Serial.begin(115200);
Serial1.begin(9600);
}
boolean readPacketHeader(uint8_t *header, size_t headerLength, uint32_t timeout) {
byte index = 0;
byte b = 0;
uint32_t startTime = millis();
while (millis() - startTime < timeout) {
if (index >= headerLength) {
return true;
}
if (Serial1.available() > 0) {
b = Serial1.read();
if (b == header[index]) {
index++;
}
else {
index = 0;
}
}
}
// timeout
return false;
}
void loop() {
static uint16_t channels[6];
byte len;
uint8_t buf[2];
uint8_t status;
if (readPacketHeader(packetHeader, 4, 10)) {
status = Serial1.read();
// for each channel
for (int ch = 0; ch < 6; ch++) {
// Read two bytes
len = Serial1.readBytes((char*)buf, 2);
if (len >= 2) {
memcpy(&channels[ch], buf, sizeof(uint16_t));
}
}
}
for (int ch = 0; ch < 6; ch++) {
Serial.print("ch ");
Serial.print(ch + 1, DEC);
Serial.print(" ");
Serial.print(channels[ch]);
Serial.print(" ");
}
Serial.println();

