-
Notifications
You must be signed in to change notification settings - Fork 2.4k
Reorganize code to allow conditional enablement of runtimes #2209
New issue
Have a question about this project? Sign up for a free GitHub account to open an issue and contact its maintainers and the community.
By clicking “Sign up for GitHub”, you agree to our terms of service and privacy statement. We’ll occasionally send you account related emails.
Already on GitHub? Sign in to your account
Reorganize code to allow conditional enablement of runtimes #2209
Conversation
1403621 to
3a68712
Compare
|
Let me know when this is ready for review |
3a68712 to
f6e51e8
Compare
|
@dashpole this is ready now (just rebased) |
|
cc @tallclair |
There was a problem hiding this comment.
Choose a reason for hiding this comment
The reason will be displayed to describe this comment to others. Learn more.
Looks mostly good. I especially like how clean the manager.Start() function is now.
f6e51e8 to
c2870da
Compare
|
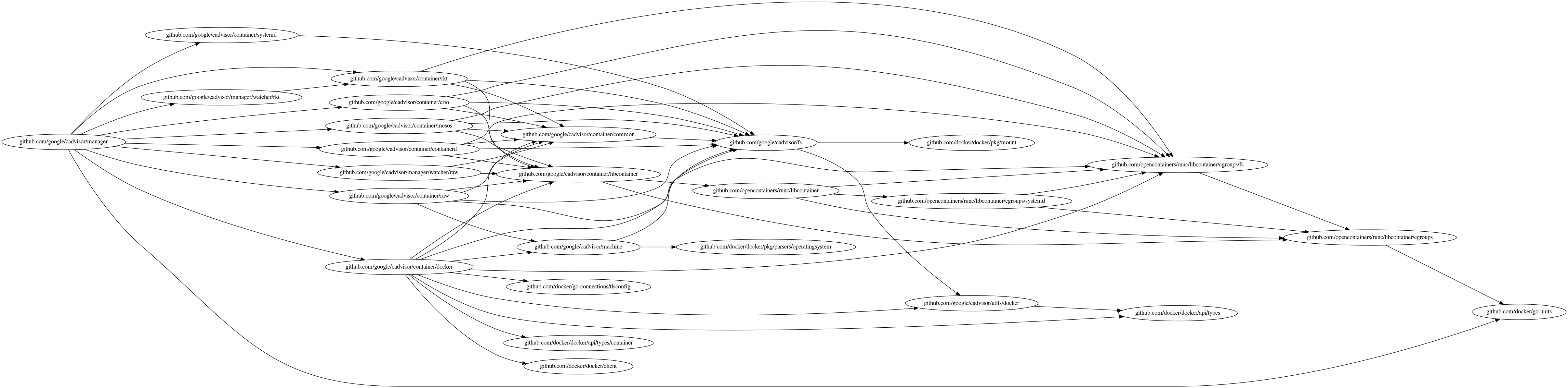
@tallclair yep! wanted to peel off some of the leaves first (like mesos) In kubernetes, we will import only the items corresponding to the CRI(s) that we support. |
Change-Id: I76583736d7ad39190a1a2bca820d4e957caadc84
c2870da to
40e6acb
Compare

Change-Id: I76583736d7ad39190a1a2bca820d4e957caadc84