HPC based pipeline for variant calling using GATK
Update: A new version of this pipeline using GATK4 is now available, see https://gencore.bio.nyu.edu/variant-calling-pipeline-gatk4/
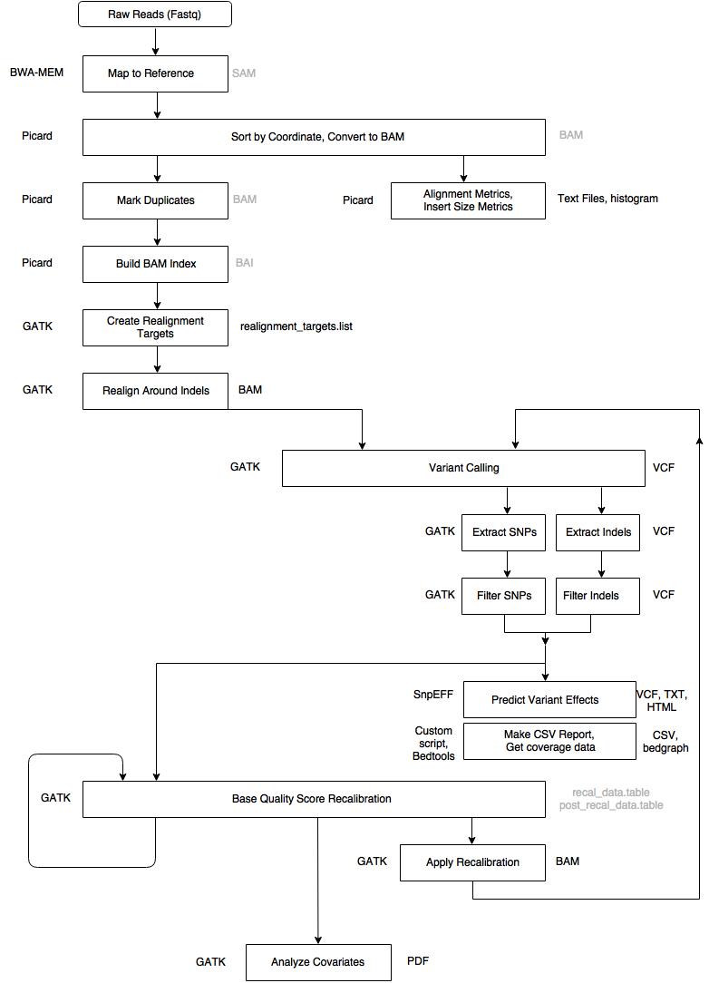
This script demonstrates using shell scripting and Slurm to create an HPC pipeline for variant detection using GATK. An article which describes the analysis can be found here: https://gencore.bio.nyu.edu/variant-calling-pipeline/
Overview of the workflow: