On MIT license
Components for cocos2dx
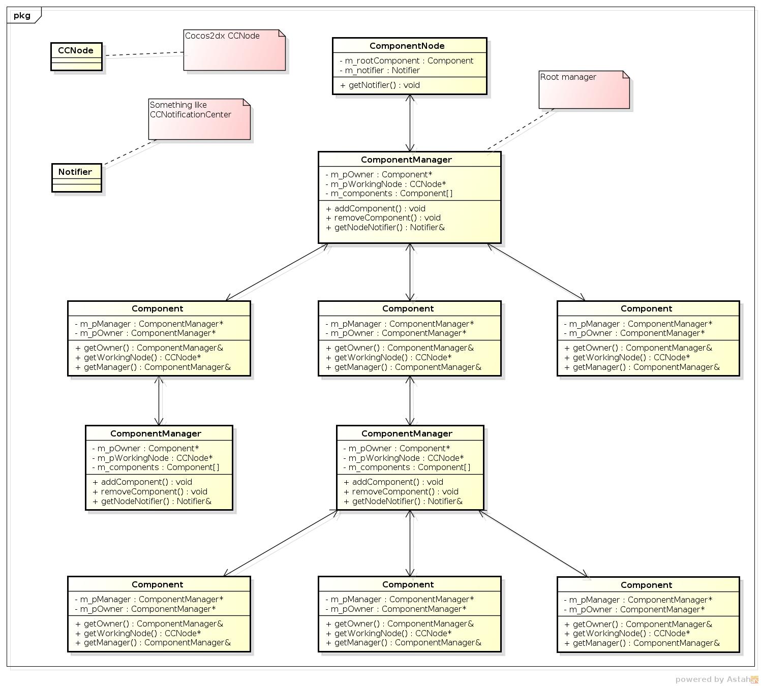
Hierarchy graph
Example use
ComponentNode<CCSprite>* pSprite = ComponentNode<CCSprite>::create();
pSprite->initWithFile ( R::Sprite::GUI_BUTTON_GREEN_9 );
pSprite->getComponentManager().addComponent ( TouchComponent::create() );
pSprite->getComponentManager().addComponent ( StandardPressActionComponent::create() );
pSprite->getComponentManager().addComponent (ClickComponent::create ( Utils::makeCallback ( this, &AchievementRow::onSkipClickedCallback ) ) );
//Or another way
TouchComponent* pTouch = TouchComponent::create();
ClickComponent* pClick = ClickComponent::create ( Utils::makeCallback ( this, &AchievementRow::onSkipClickedCallback ) );
StandardPressActionComponent* pPressAnimation = StandardPressActionComponent::create();
pTouch->getManager().addComponent( pClick );
pClick->getManager().addComponent( pPressAnimation );
pSprite->getComponentManager().addComponent ( pTouch );
/**
What is under hood
Now when TouchComponent recives touches he notify about them to NotificationCenter and ClickComponent decides is this pSprite (Owner) is being clicked.
ClickComponent sends notification that we have click start so StandardPressActionComponent start animation of pressing button.
**/You can see example components in /sample (snippets)
- TouchComponent
- ClickComponent
- StandardPressActionComponent
More about callbacks you can read here: http://www.cocos2d-x.org/forums/6/topics/41358?r=43554#message-43554
How to create notifications
Simply use macro
MAKE_NOTIFICATION ( OnTouchBegan, CCTouch*, bool* );
MAKE_NOTIFICATION ( OnTouchEnded, CCTouch* );
MAKE_NOTIFICATION ( OnTouchMoved, CCTouch* );
MAKE_NOTIFICATION(OnPress);
MAKE_NOTIFICATION(OnUnPress);Where first argument is name for notification. Automaticly macro will add something like "getNotification" as prefix so for example
getNotificationOnTouchBegan(); getNotificationOnPress();
rest of arguments are vargs that will be used for notifications. Types are really important here.
Look at Notifier.h for implementation.
Performance test
Performance tests are disabled in unit_test/NotifierTest.cpp
On Nexus4 (RELEASE)
https://docs.google.com/spreadsheets/d/1EJjdqgEs1rPL4_vh0yUtk88SvsUu5LJyYgcNXynV9Ck/edit?usp=sharing
Final result
name calls avg ns min ns max ns total ns
Notifier_1kk_notify_to_1_listener 1000000 0 0 2014345 1025393005
CCNotifier_1kk_notify_to_1_listener 1000000 0 0 122112009 4568869178 N N 60.62119895 4.455724933 <--- 4x boost!!!
Notifier_100k_notify_to_1k_listeners 100000 11386 0 2929956 2709415380
CCNotifier_100k_notify_to_1k_listeners 100000 122081 91561 4822219 14286342287 10.72202705 N 1.645833248 5.272850517 <--- 5x boost!!!
Notifier_100k_notify_to_1k_listener_multiple_notifications 100000 6 0 3509843 1233206157
CCNotifier_100k_notify_to_1k_listener_multiple_notifications 100000 121682 61041 6683962 12740454771 20280.33333 N 1.904347858 10.33116377 <--- 10x boost!!!
