Skip to content

dmego/springcloud-seata-demo

Repository files navigation

springcloud-seata-demo

SpringCloud 下的 Seata 分布式事务, AT 模式、TCC 模式 和 SAGA 模式

场景说明

用户购买商品的业务逻辑。整个业务逻辑由3个微服务提供支持:

  • 仓储服务:对给定的商品扣除仓储数量。
  • 订单服务:根据采购需求创建订单。
  • 帐户服务:从用户帐户中扣除余额。

架构图

architecture

SEATA 的分布式交易解决方案

solution

环境说明

mysql: 8.0.12
consul: 1.9.2
seata: 1.5.0-SNAPSHOT
spring-boot: 2.4.5
spring-cloud: 2020.0.2

工程目录结构

springcloud-seata-demo
├── common-parent              // 父POM工程
├── common-service             // 公共服务
├── at-spring-cloud            // AT 模式工程示例
│  ├── at-account-service      // AT-账户服务
│  ├── at-business-service     // AT-业务服务
│  ├── at-order-service        // AT-订单服务
│  └── at-product-service      // AT-仓库服务
├── saga-spring-cloud          // SAGA 模式工程示例 
│  ├── saga-account-service    // SAGA-账户服务
│  ├── saga-business-service   // SAGA-业务服务
│  ├── saga-order-service      // SAGA-订单服务
│  └── saga-product-service    // SAGA-仓库服务
├── tcc-spring-cloud           // TCC 模式工程示例 
│  ├── tcc-account-service     // TCC-账户服务
│  ├── tcc-business-service    // TCC-业务服务
│  ├── tcc-order-service       // TCC-订单服务
│  └── tcc-product-service     // TCC-仓库服务
├── tcc-transfer               // TCC 模式转账工程示例
│  ├── sql                     // 转账示例 sql 脚本
│  ├── tcc-transfer-in         // 收钱方服务 
│  └── tcc-trnasfer-out        // 转账方服务
└── zsql                       // 订单库存示例 sql

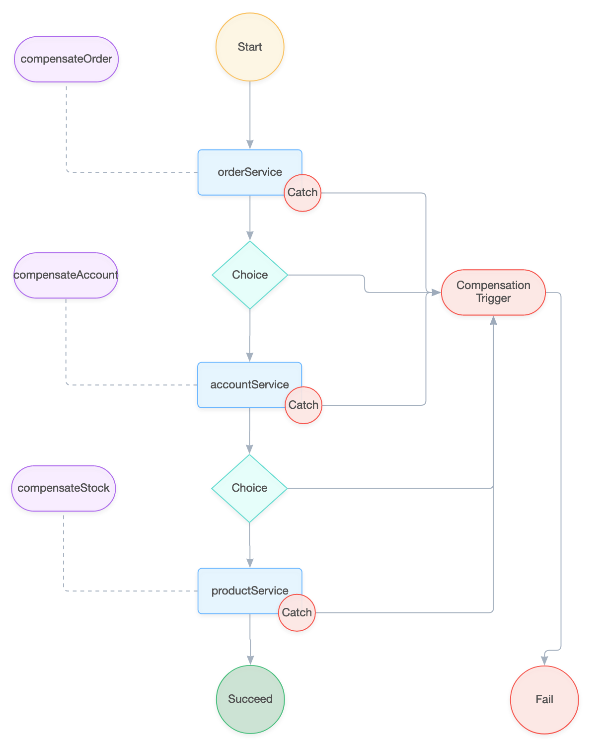
SAGA 模式下的流程图

SAGA 模式下的流程图

About

SpringCloud 下的 Seata 分布式事务: AT 模式、TCC 模式 和 SAGA 模式

Topics

Resources

License

Stars

Watchers

Forks

Releases

No releases published

Packages

No packages published