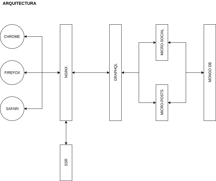
Nuxt JS, Vue JS, Vuex JS, Bootstrap 4, Apollo Vue, Graphql, Apollo Server, Node JS, Express, Mongoose, MongoDB.
-
Notifications
You must be signed in to change notification settings - Fork 0
My website - portfolio
darcusfenix/portfolio
Folders and files
| Name | Name | Last commit message | Last commit date | |
|---|---|---|---|---|
Repository files navigation
About
My website - portfolio
Topics
Resources
Stars
Watchers
Forks
Releases
No releases published
Packages 0
No packages published
