-
Notifications
You must be signed in to change notification settings - Fork 2
Resources
Andrei Fidelman edited this page Jun 12, 2017
·
10 revisions
- React library
- React documentation
- Actum Frontend development stack
- Create React App stack
- Reconciliation
- React components
- Using function in setState
- Functional setState
- JSX
Questions to define state or props (From Facebook Documentation):
- Is it passed in from a parent via props? If so, it probably isn't state.
- Does it remain unchanged over time? If so, it probably isn't state.
- Can you compute it based on any other state or props in your component? If so, it isn't state.
- PropTypes
- React sandbox
- JSON Server
- Axios. HTTP Client based on Promises
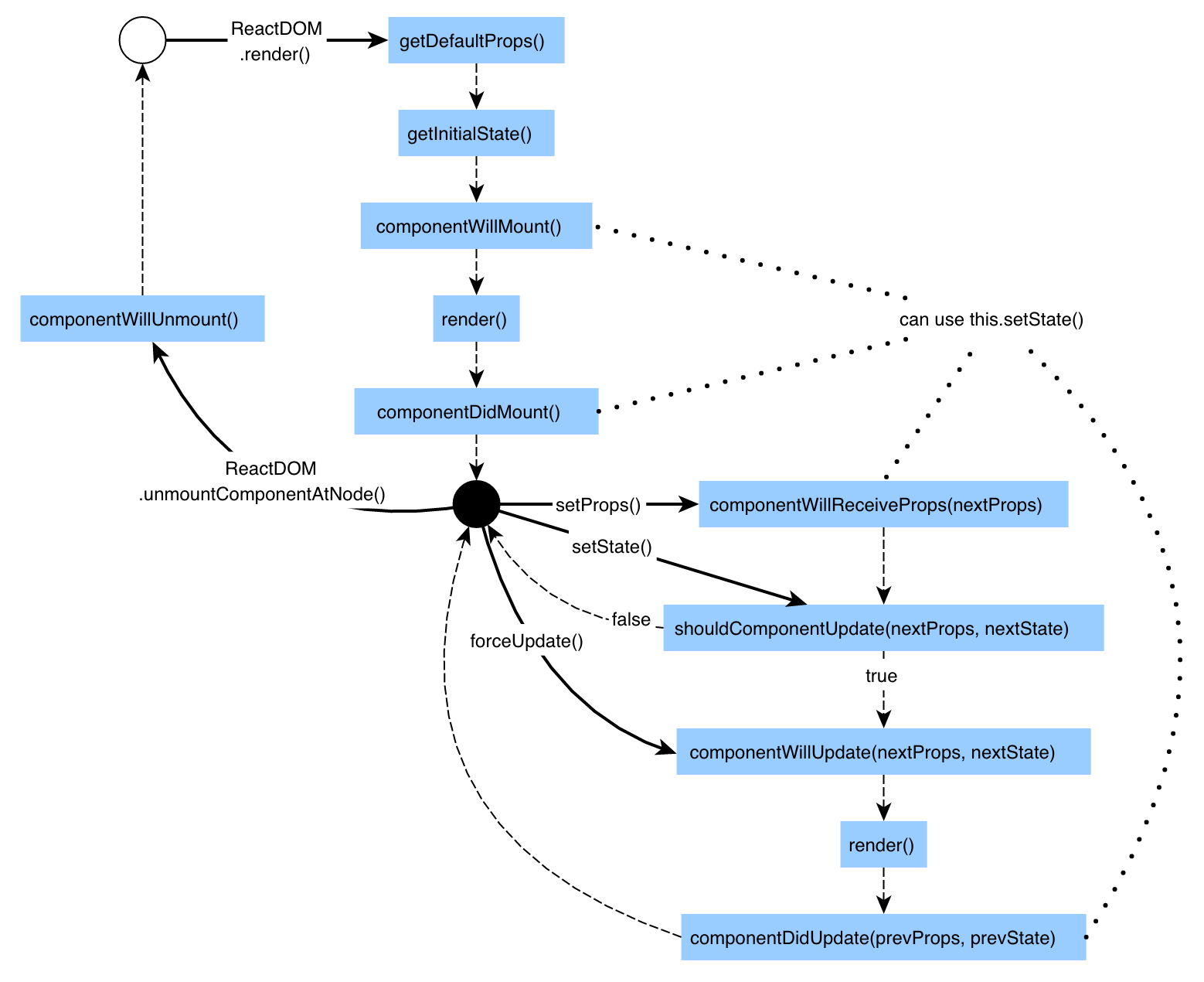
- Lifecycle of React Component
- State and Lifecycle
- How to use .babelrc
- Plugin to remove propTypes
- Production build
- React Custom Validation
- Validator
- React awesome (Ready components)
- React Datepicker
- CSS loader Webpack
- Moment.js


