Skip to content

Sportify - Your gateway to a comprehensive sports experience! Explore matches, teams, and real-time updates with advanced statistical analysis. Tailor your experience, contribute to the community, and dive into the world of sports like never before! 🌟 Explore, play, and live sports with Sportify! 🌟

License

Notifications You must be signed in to change notification settings

Spoortify/SpoortifyProject

Sportify - Esplora il Mondo dello Sport 🏆

C# Football API MAUI .NET

License Code Size Last Commit Commit Activity Contributors GitHub Issues GitHub Pull Requests .NET Version Code Languages

Security Policy Contribute Code of Conduct

Legenda

  1. Collaboratori
  2. Motivo del Progetto
  3. Introduzione all'App
  4. Sicurezza e Affidabilità
  5. Funzionalità Principali dell'App
  6. Approfondimento sull'Utilizzo delle API di Dashboard Football API
  7. Come Contribuire
  8. Guida all'Installazione più Approfondita
  9. Ringraziamenti
  10. Licenza
  11. UML SEQUENCE DIAGRAM

Collaboratori

I principali collaboratori per questo progetto sono:

Motivo del Progetto

Il progetto Sportify è il risultato di un'innovativa iniziativa educativa, sviluppata nell'ambito del corso di informatica della classe 5iB presso la scuola Villa Greppi di Monticello Brianza (LC). L'obiettivo fondamentale è stato quello di consolidare e mettere in pratica le competenze informatiche acquisite durante il percorso di studi, traducendole in una solida applicazione che rispecchiasse l'interesse degli studenti per il mondo dello sport.

Introduzione all'App

Benvenuto in Sportify, un'esperienza unica che ti consente di immergerti in modo approfondito e coinvolgente nel mondo dello sport come mai prima d'ora. Sportify non è solo un'applicazione, ma un compagno affidabile che offre una panoramica completa delle partite di Calcio, Hockey, Baseball, NBA, Rugby e Formula 1. Ogni dettaglio è accuratamente curato per fornire informazioni esaustive sui risultati delle partite, i precedenti e gli aggiornamenti giornalieri, offrendo una visione completa e approfondita del mondo dello sport.

Sicurezza e Affidabilità 🛡️

La sicurezza e l'affidabilità sono il cuore pulsante di Sportify. Attraverso un rigoroso controllo delle operazioni di gioco e una gestione attenta delle connessioni, garantiamo un'esperienza priva di problemi e sicura per tutti gli utenti. Un innovativo algoritmo di monitoraggio costante verifica la disponibilità delle chiavi private delle API, assicurando un funzionamento ininterrotto e senza esaurimento delle risorse.

Funzionalità Principali dell'App 🌐

Esplora Partite e Squadre

Sportify ti permette di esplorare partite e squadre in modo intuitivo e coinvolgente. La navigazione fluida ti consente di selezionare la tua squadra preferita o di esplorare le partite di una determinata categoria. Ogni squadra ha una pagina dedicata con dettagli sulle prestazioni recenti, gli atleti chiave e le prossime partite.

Aggiornamenti in Tempo Reale

Rimani sempre aggiornato con Sportify. Gli aggiornamenti in tempo reale ti informano sugli sviluppi delle partite, i risultati istantanei e gli eventi salienti.

Analisi Statistiche Avanzate

Sportify offre un'esperienza analitica avanzata. Approfondisci le statistiche delle squadre e dei giocatori, visualizza i grafici delle prestazioni stagionali e scopri le tendenze di gioco. Sia che tu sia uno spettatore occasionale o un appassionato analista sportivo, Sportify ti fornisce gli strumenti necessari per apprezzare il gioco in modo più profondo.

Personalizzazione dell'Esperienza

Sportify si adatta alle tue preferenze. Personalizza la tua esperienza scegliendo le squadre e le leghe preferite.

Approfondimento sull'Utilizzo delle API di Dashboard Football API 🌐

Sportify sfrutta appieno le potenzialità delle API di Dashboard Football API per offrire agli utenti un'esperienza ricca di informazioni dettagliate sulle partite di calcio. L'integrazione permette di accedere a dati accurati e aggiornati sulle squadre, le leghe e i risultati delle partite, arricchendo così l'esperienza di navigazione degli utenti.

Come Contribuire

Siamo entusiasti di accogliere contributi dalla community. Se desideri arricchire Sportify con le tue idee, puoi farlo in vari modi:

  • Segnalando bug o problemi tramite le issues.
  • Aggiungendo nuove funzionalità o migliorando quelle esistenti con pull request.
  • Migliorando la documentazione.
  • Aiutando a testare l'app e segnalando eventuali problemi.

Guida all'Installazione più Approfondita 🚀

Clonare il Repository

git clone https://github.com/Spoortify/SpoortifyProject.git

Aprire con Visual Studio

Apri il progetto con Visual Studio o il tuo ambiente di sviluppo preferito.

Configurare le API Keys

Per garantire il corretto funzionamento del programma, è necessario configurare le chiavi API all'interno della repository di SpoortifyProject. Segui attentamente i passaggi seguenti:

  1. Richiedi le Credenziali API: Invia una e-mail a uno dei Contributor dell'applicazione SpoortifyProject per richiedere le credenziali API necessarie per l'autenticazione. Assicurati di includere le informazioni pertinenti, come il motivo per cui hai bisogno delle credenziali e come intendi utilizzare l'API.

  2. Ricevi il file key.json: Una volta che hai ricevuto l'approvazione e le credenziali sono state generate, il contributor ti fornirà il file key.json. Questo file è una chiave segreta che garantisce l'accesso sicuro alle risorse. È severamente vietato condividere questo file con terze persone o renderlo pubblico. Trattalo con estrema riservatezza, poiché contiene informazioni sensibili.

  3. Inserisci il file nella cartella "SpoortifyProject/src": Dopo aver ricevuto il file key.json, posizionalo all'interno della cartella "SpoortifyProject/src" del progetto. Questo file è essenziale per l'autenticazione con l'API e garantirà il corretto funzionamento dell'applicazione.

Ricorda di non condividere mai il file key.json pubblicamente o con persone non autorizzate, per evitare un uso improprio delle tue credenziali API. La violazione di questa regola potrebbe comportare la sospensione dell'accesso all'API e sanzioni legali.

Compilare ed Eseguire

Compila il progetto ed eseguilo per iniziare a esplorare SportifyProject. 🚀

Divertiti ad esplorare il mondo dello sport con SpoortifyProject!

Ringraziamenti

Desideriamo ringraziare sinceramente tutti coloro che hanno contribuito o supportato questo progetto. Il vostro contributo è prezioso per noi!

Licenza

Questo progetto è rilasciato sotto la licenza GNU General Public License v3.0, una licenza open source che conferisce agli utenti la libertà di utilizzare, modificare e distribuire il codice sorgente. La scelta di questa licenza è volta a garantire la massima trasparenza e condivisione del software.

La GNU GPL v3.0 conferisce diritti specifici agli utenti, permettendo loro di:

  • Esplorare: Hai la libertà di utilizzare questo software per qualsiasi scopo.
  • Adattare: Puoi modificare il codice sorgente secondo le tue esigenze.
  • Condividere: Se distribuisci il software, devi farlo sotto la stessa licenza open source.

Questa licenza è scelta con cura per favorire uno sviluppo aperto e collaborativo. La tua partecipazione è incoraggiata, contribuendo a mantenere vivo lo spirito di condivisione e collaborazione nella comunità degli sviluppatori. :octocat:


UML Sequence Diagram

PlantUML Diagram


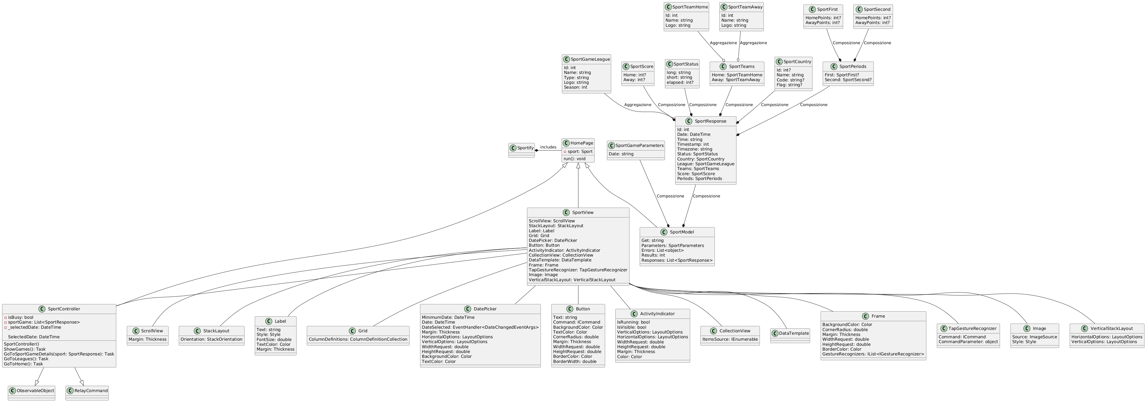
UML Class Diagram

PlantUML Diagram

Esplora, gioca e vivi lo sport con Sportify! 🌟

About

Sportify - Your gateway to a comprehensive sports experience! Explore matches, teams, and real-time updates with advanced statistical analysis. Tailor your experience, contribute to the community, and dive into the world of sports like never before! 🌟 Explore, play, and live sports with Sportify! 🌟

Topics

Resources

License

Code of conduct

Contributing

Security policy

Stars

Watchers

Forks

Packages

No packages published

Contributors 5

Languages