Skip to content

RobinGerster/EcommerceWebsite

Folders and files

NameName
Last commit message
Last commit date

Latest commit

 

History

1 Commit
 
 
 
 
 
 
 
 
 
 
 
 
 
 
 
 

Repository files navigation

Report

Please see the report at docs/report.pdf

Usage Instructions

  1. Please see video demonstrations

  2. Please open the Calculator website using the develop or prod domain

  3. On the calculator website you will see different product categories: All, Dairy, Bakery, Veggies. Please use these categories to filter products.

  4. Add products to your cart by clicking the Add button near the product of your choice.

  5. If you want to remove some product from your shopping cart, please click the button Remove. If you previously added multiple quantities of some product, you would need to click Remove multiple times.

  6. To checkout click the Shop button. If a user's cart is empty, the Shop button is deactivated. If, when hovering over the Shop button, you see the (x) sign instead of an arrow sign, then please add products into your empty cart.

  7. Please notice that a discount is calculated automatically. All discounts are configurable in the admin system.

    • If a user spends more than $50, this user gets the discount 5%
    • If a user spends more than $100, this user gets the discount 10%
    • If a user spends more than $200, this user gets the discount 20%
  8. To go back to grocery shopping, click the Store button.

  9. To read about us, click About in the menu.

  10. To see our contact details, click Contact Us in the menu.

  11. To go back to the store, click Calculator or Store in the menu.

  12. To update the website content please use the admin system. You can add, edit and remove categories, discounts and products. Also, you can view all product orders made on the website and their timestamps.

Additional Functionality

  1. The website has a responsive navigation bar.
  2. Each product has a category and can be filtered by its category.
  3. Additional pages: About and Contact Us.
  4. Automated multi-level discounts: the more a user pays, the larger discount this user gets.
  5. All calculations are made by a backend. The backend is implemented with Django.
  6. Admin system to add, edit and delete products, categories, and discounts. Also, all shopping orders are recorded and can be viewed in the admin system.
  7. SQLite3 Database.
  8. REST API to retrieve product information and to checkout.
  9. Extensive test coverage (please see backend/calculator/tests.py).
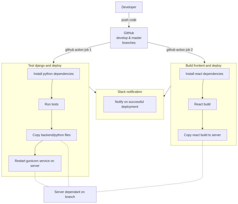
  10. Automated testing and deployment on push and merge for both develop and prod environments.
  11. Slack notifications on successful deployment.

Slack notifications on successful deployment

API Documentation

  • Retrieve all products

    • Request Method: GET
    • Request URL: BASE_URL/api/products/
    • No body
    • Response Status:
      • Success: 200
  • Retrieve all categories

    • Request Method: GET
    • Request URL: BASE_URL/api/categories/
    • No body
    • Response Status:
      • Success: 200
  • Checkout

    • Request Method: POST
    • Request URL: BASE_URL/api/orders/
    • Request JSON format:
      {
        "<PRODUCT-ID-1>": <PRODUCT-QUANTITY>,
        "<PRODUCT-ID-2>": <PRODUCT-QUANTITY>
      }
      
    • Response Status:
      • Success - Order created: 201
      • Failure - Bad Request: 400

CI/CD Documentation

Servers Diagram

Deployment Diagram

AWS server config guidelines

  • Create an EC2 instance on AWS
  • SSH to the VM and create the following dir structure
- projects (dir)
  - dev (dir)
    - fe (dir)
  • Navigate to the project home dir on your local machine and copy backend dir to the VM
scp -i <FILE WITH SSH KEY> -r backend <USERNAME>@<HOST>:~/projects/dev
  • Copy requirements.txt from the project home dir on your local machine to the VM
scp -i <FILE WITH SSH KEY> requirements.txt <USERNAME>@<HOST>:~/projects/dev
  • Navigate to the calculator-app dir on your local machine, create a frontend build and copy the frontend build to the VM
cd calculator-app
npm run build
scp -i <FILE WITH SSH KEY> -r build/* <USERNAME>@<HOST>:~/projects/dev/fe
  • Install nginx on the VM
sudo apt update
sudo apt install nginx
  • Open HTTP port 80 for the VM in AWS
  • Install virtualenv on the VM
cd ~/projects/dev
sudo apt install python3-virtualenv
virtualenv -p /usr/bin/python3 env
source env/bin/activate
pip install -r requirements.txt
  • Configure and start a gunicorn dev env on the VM
sudo vi /etc/systemd/system/gunicorn-dev.service (ADD CONFIGURATION FROM config/gunicorn-dev.service)
sudo systemctl daemon-reload
sudo systemctl start gunicorn-dev.service
sudo systemctl status gunicorn-dev.service
  • Configure nginx to point to gunicorn on the VM
sudo vi /etc/nginx/sites-available/django-nginx.conf (ADD CONFIGURATION FROM config/django-nginx.{dev/prod}.conf)
sudo ln -s /etc/nginx/sites-available/django-nginx.conf /etc/nginx/sites-enabled/django-nginx.conf
  • Test nginx config on the VM
sudo nginx -t
  • Remove nginx default config on the VM
sudo rm /etc/nginx/sites-enabled/default
  • Restart nginx on the VM
sudo systemctl restart nginx
  • Collect static files for django on the VM
cd ~/projects/dev/backend/
python manage.py collectstatic

Local installation guidelines

  • Clone the repository
  • Install, create and activate virtualenv from the project dir
$ pip3 install virtualenv
$ virtualenv env -p `which python3`
$ source env/bin/activate
  • Install project requirements
$ pip3 install -r requirements.txt
  • From the project dir navigate to /backend dir and run migration
$ cd backend
$ python manage.py migrate
  • Run Django server from /backend dir
$ python manage.py runserver
  • From the project dir navigate to /calculator-app dir, install dependencies and run React server
$ cd calculator-app
$ npm install
$ npm start

About

No description, website, or topics provided.

Resources

Stars

Watchers

Forks

Releases

No releases published

Packages

No packages published