This project is the back-end code for our electric homemade teapot that's keeping your beverage at specified temperature. The teapot has an extra solenoid valve which allows to fill a cup with the button on STM.
The main functionality of this project is the ability to keep the best temperature for your beverage. All you have to do is choose the temperature. Desired temperature is maintained by a PI controller and can be adjusted with two buttons. Current temperature is always shown on the segment display. Third button is used to open the solenoid valve and pour your beverage into a cup. Project components:
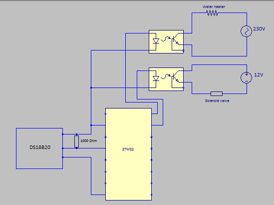
- STM32 microcontroller
- Power module with two relays and optically isolated 5V input - RL02_ISO
- Temperature sensor - DS18B20
- Water heater - 1000W/230AC
- Solenoid valve DC 12V
- 4x8 segment display
- Waveshare 8 Push Buttons module
- CoIDE v1.7.8
- Language C
Initially, you need to connect all the components.
Pin layout:
| stm32 | 4x8 segment display |
|---|---|
| PD0 | a |
| PD1 | b |
| PD2 | c |
| PD3 | d |
| PD6 | e |
| PD7 | f |
| PD8 | g |
| PD9 | h |
| PB4 | 4 |
| PB2 | 3 |
| PB1 | 2 |
| PB0 | 1 |
| stm32 | RL02_ISO |
|---|---|
| PA1 | Water heater circuit |
| PB5 | Solenoid valve circuit |
| stm32 | DS18B20 |
|---|---|
| PA7 | OneWire transmition |
| stm32 | Buttons module |
|---|---|
| PE4 | K0 |
| PE5 | K1 |
| PE6 | K2 |
| PE7 | K3 |
Then build the project and transfer to your STM32F4 device.
Build with CoIDE and GCC compiler. No extra actions required.
We have plans on adding a cup holder with a force sensor. This way we could detect if the cup is empty and autofill it.
Used DS18B20, OneWire, GPIO and Delay libraries can be found here.
Code licensed under the The MIT License.
The project was conducted during the Microprocessor Lab course held by the Institute of Control and Information Engineering, Poznan University of Technology.
Supervisor: Tomasz Mańkowski
