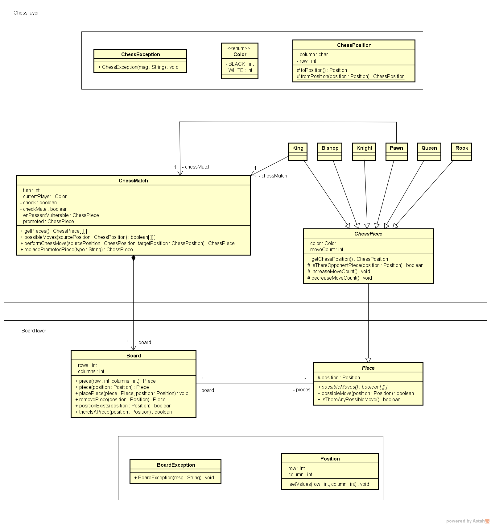
Quando a simulação é iniciada, os jogadores têm a opção de escolher seus lados: o exército das peças brancas(brancas) ou o exército das peças pretas(Amarelas). O tabuleiro é apresentado com todas as peças dispostas em suas posições iniciais, dando início à emoção de uma partida de xadrez real.
Cada peça se movimenta de acordo com suas regras específicas, e a aplicação garante que apenas movimentos válidos sejam permitidos, mantendo a integridade das regras oficiais do jogo. Os jogadores têm a oportunidade de utilizar táticas bem conhecidas do xadrez, como roque, en passant e promoção de peões, tornando a experiência ainda mais desafiadora e estratégica.
- A mecânica do jogo é baseada em linhas(1, 2, 3, 4, 5, 6, 7, 8) e colunas(a, b, c, d, e, f, g, h)
- Para escolher uma peça é necessário selecionar primeiramente a coluna e logo em seguida(sem espaços) selecionar a linha, exemplo: c2
- Em Captured pieces o jogo armazena as peças capturadas.
- O Turn exibe o turno(rodada) em que o jogo está.
- Waiting player exibe qual é o jogador a jogar a próxima peça.
- Source é a origem, ou seja, a peça no qual o jogador irá jogar.
- Target é o destino, ou seja, o local no qual o jogador irá mover a peça.
- O jogo possui sistema de Check e CheckMate
- Alguns movimentos especiais:
- Castling(Roque)
- En Passant
- Promotion(Promoção)
- Java
- POO
Pré-requisitos: Java 17
# clonar repositório
git clone git@github.com:IagoCappeletti/chess-system-java.git
# entrar na pasta do projeto
cd chess-system-java/chess-system/src/application/Program.java
# executar o projeto
Java application/ProgramIago Cappeletti
Linkedin: Iago Cappeletti
Instrutor: Nelio Alves
