Skip to content

Source Control

Humă Ștefan-Dorian edited this page Apr 30, 2024 · 2 revisions

GitHub commit activity (branch)

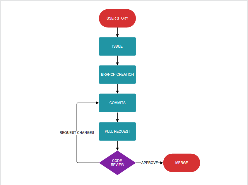
Issues --> Branches --> Pull Requests

Github WorkFlow

Github-Worklow.png

Clone this wiki locally