Skip to content

这是一个写博客的地方,主要是想把平时学习的内容汇集起来,做一个备忘录。除了这些,还会写一些其他的内容,比如关于人生,思考,以及看的书籍等等。 有没有兴趣随意star。

Notifications You must be signed in to change notification settings

CharlesGC/dream

Folders and files

NameName
Last commit message
Last commit date

Latest commit

 

History

14 Commits
 
 

Repository files navigation

关于仓库

这是一个写博客的地方,主要是想把平时学习的内容汇集起来,做一个备忘录。除了这些,还会写一些其他的内容,比如关于人生,思考,以及看的书籍等等。 有没有兴趣随意star。

面试题

JS

Vue

node

阅读开源项目

计划是每周阅读一个开源项目,主要利用下班后的空闲时间。

学习的课程

在看的书籍

  • 《Javacript高级程序设计》

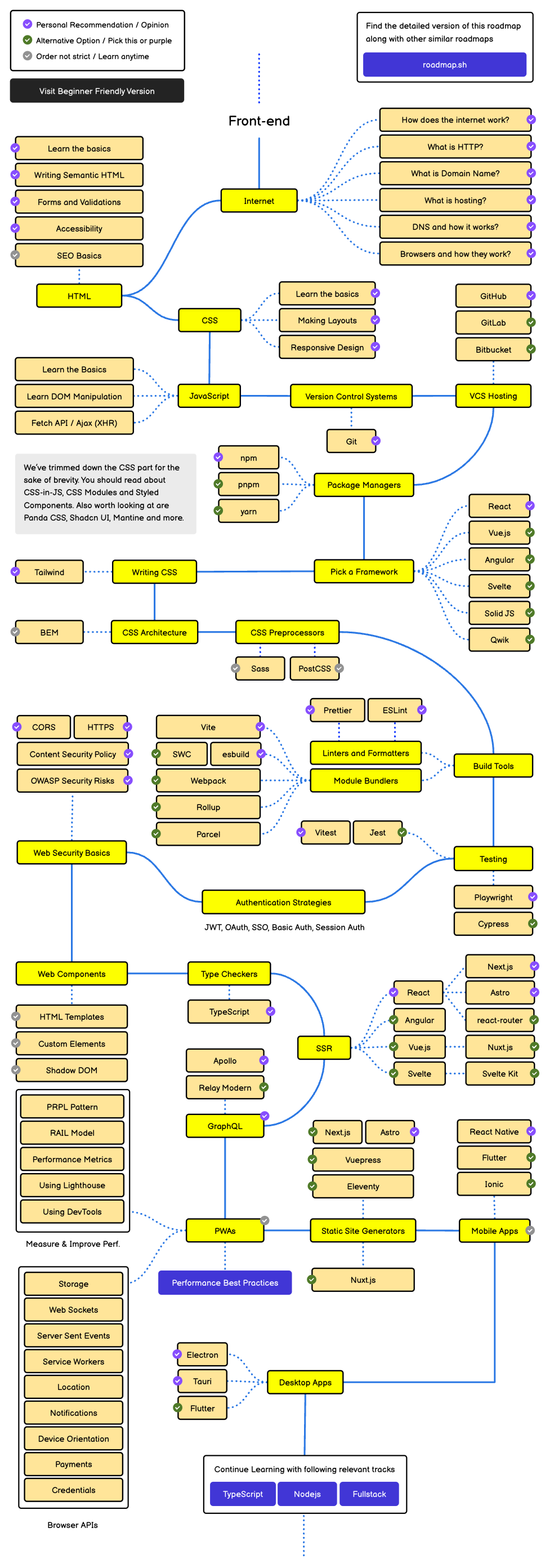
前端工程师技能图谱

About

这是一个写博客的地方,主要是想把平时学习的内容汇集起来,做一个备忘录。除了这些,还会写一些其他的内容,比如关于人生,思考,以及看的书籍等等。 有没有兴趣随意star。

Resources

Stars

Watchers

Forks

Releases

No releases published

Packages

No packages published