Skip to content

AnshulMalik/Code-Sleep-Python

 
 

Code Sleep Python


codebeat badge Codacy Badge Build status Build Status License MIT chat on Slack made with &hearts in Python

About

If you are into Python and have been writing code in Python for the last few months, you have come to the right place.

This project is for all the Python lovers out there.

Description

This repository contains a curated list of some of the awesome small projects made in Python that you can code away this summer.

It includes analysis of different Python modules, a deep analysis of the Python statistics modules and dataframes like Pandas.

It has some projects on classification, correlation and regression which are the fundamental building blocks of Machine Learning and Neural Networks.

The repository is still under development. Only the source code has been uploaded so far. Implementations and results using Jupyter Notebooks will be implemented shortly.

New to Python? Take a look here.

Downloading and Running

A step-by-step guide to download all the codes from here and test yourself in your local machine.

  git clone https://github.com/prateekiiest/Code-Sleep-Python.git
  
  # Go to the corresponding directory where it gets cloned
  cd Code-Sleep-python
  cd Code-Sleep-Python  # all the codes are present Here

  ipython notebook

This will open a new jupyter notebook in your localhost where you can run all the codes and test it for yourself.


See Project Ideas here


Code of Conduct See here


Projects


Tic-Tac-Toe

Tic-Tac-Toe (or noughts and crosses) is a simple strategy game in which two players take turns placing a mark on a 3x3 board, attempting to make a row, column, or diagonal of three with their mark. In this homework, we will use the tools we've covered in the past two weeks to create a Tic-Tac-Toe simulator and evaluate basic winning strategies.

Players soon discover that best play from both parties leads to a draw. Because of the simplicity of Tic-Tac-Toe, it is often used as a pedagogical tool for teaching the concepts of good sportsmanship and the branch of artificial intelligence that deals with the searching of game trees. It is straightforward to write a computer program to play Tic-Tac-Toe perfectly, to enumerate the 765 essentially different positions (the state space complexity), or the 26.830 possible games up to rotations and reflections (the game tree complexity) on this space.

CODE


Hangman

Hangman is a simple game where a player will guess a word letter by letter.

In this project, you will create a program that generates a random word that you must guess.

CODE


Caesar-Cipher

Caesar-Cipher

A cipher is a secret code for a language. In this study, we will explore a cipher that is reported by contemporary Greek historians to have been used by Julius Caesar to send secret messages to generals during times of war.

The Caesar cipher, also known as a shift cipher, is one of the simplest forms of encryption. It is a substitution cipher where each letter in the original message (called the plaintext) is replaced with a letter corresponding to a certain number of letters up or down in the alphabet.

In this way, a message that initially was quite readable ends up in a form that can not be understood at a simple glance.

CODE


Translations of Hamlet

In this case study, we will find and plot the distribution of word frequencies for each translation of Hamlet. Perhaps the distribution of word frequencies of Hamlet depends on the translation.

CODE


Classification

In this case study, we will analyze a dataset consisting of an assortment of wines classified into "high quality" and "low quality", and will use k-Nearest Neighbors to predict whether or not other information about the wine helps us correctly guess whether a new wine will be of high quality.

CODE


Whisky Classification

In this case study, we have prepared step-by-step instructions for you on how to prepare plots in Bokeh, a library designed for simple and interactive plotting. We will demonstrate Bokeh by continuing the analysis of Scotch whiskies.You can go through the article - here

CODE


Bird Migration

In this case study, we will continue taking a look at patterns of flight for each of the three birds in our dataset.Documentation of this project available - here

CODE


Social Network Analysis

Homophily is a network characteristic. Homophily occurs when nodes that share an edge share a characteristic more often than nodes that do not share an edge. In this case study, we will investigate homophily of several characteristics of individuals connected in social networks in rural India.

CODE


Prime number finder

The implementation of Sieve of Eratosthenes is used to find prime numbers.

CODE


Website status check

A simple website crawler to check the return code of a website. It returns with a message indicating whether the website is online, redirected, or not found.

CODE


Encryption-Techniques

Encryption is an interesting piece of technology that works by scrambling data so it is unreadable by unintended parties. The technology comes in many forms, with key size and strength generally being the biggest differences in one variety from the next. This repo has implementations of different encryption techniques. More here.

CODE



Inception Tic-Tac-Toe

CODE


Sprint

CODE


Floating Text

Floating Text is a simple program which displays a given String as a floating string on the terminal.

demo

CODE


Koch Curve

A Fractal is geometrical figure, each part of which has the same statistical character as the whole. Koch Curve (also known as the Koch snowflake) is a mathematical fractal curve constructed recursively using an equilateral triangle (See figure). The progression for the area of the snowflake converges to 1.6 times the area of the original triangle, while the progression for the snowflake's perimeter diverges to infinity. Consequently, the snowflake has a finite area bounded by an infinitely long line. more info

This program traces out a 4 level Koch curve.

CODE


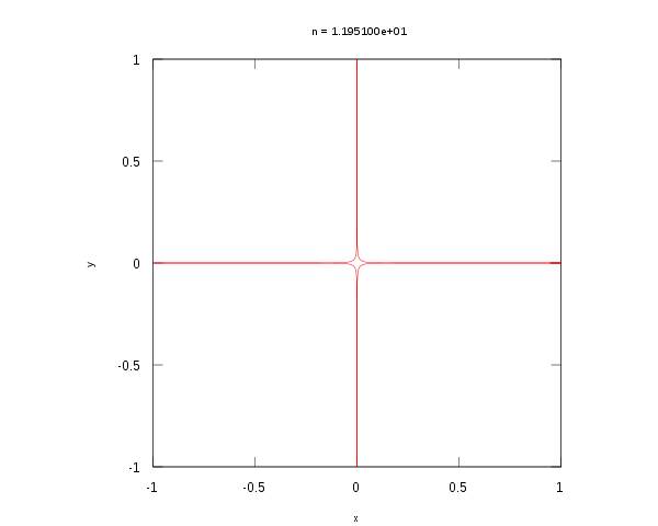
Superellipse

A superellipse, also known as a Lamé curve after Gabriel Lamé, is a closed curve resembling the ellipse, retaining the geometric features of semi-major axis and semi-minor axis, and symmetry about them, but a different overall shape.

more info

CODE


Cricket Notification

A simple program to get the score and match status if India is playing. This information is obtained from the terminal.

CODE



Wanna Contribute ?

Its simple. Just fork/clone the repository and see the Contributing Guidelines here

Saw a BUG !!

Let me know about that. Feel free to open a new issue about any bug or problem you encounter.


New to Python ? Get Started below

Getting started with Python

New to Python? No problem! Take a look at the following resources:


Contributors :octocat:

To see a list of all contributors see here


About

Awesome Projects in Python

Resources

License

Code of conduct

Contributing

Stars

Watchers

Forks

Releases

No releases published

Packages

No packages published

Languages

  • Python 100.0%