"A computer program is said to learn from experience E with respect to some class of tasks T and performance measure P, if its performance at tasks in T, as measured by P, improves with experience E." -Tom Mitchell
This is the first in (hopefully) a series of projects where I implement various machine learning algorithms in Python. I am currently working through the excellent Andrew Ng course on Coursera and using this as a way to consolidate my thoughts on each topic and to gain a deeper understanding of the topics I am learning.
This is the first algorithm featured in the course. I will try to break down the algorithm as follows:
Say the price of a house is related to the size of the house. Small houses are cheap, medium size houses are a bit more expensive and large houses are the most expensive. We can say there is a linear relationship between the size of a house and the price of a house.
Say we are an estate agent and we want to know the price of a house and we only know the square footage of the house. This would be fine if we have an exact data point but what if we don't have a data point to work with? Wouldn't it be great if we could guess the value given any square foot value? Enter linear regression.
So how can we guess a value of our house (y) if we only know the size of it (x)? Luckily there is a hypothesis function that allows us to do that! Enter algebra:
y = mx + b
or in fancy machine learning algebra:
If you don't know anything about algebra, this is a formula to draw a straight line on a graph. To break it down: m is the slope or gradient of the line, b is the y intercept when x = 0 and x is the value we know (size of the house). So given any x value, if we can find the ideal values of m and b, we can find y (price of the house). Hooray!
In the fancy machine learning version, we don't see m or b. Instead, we see what's called theta 0 and theta 1. Theta is used in machine learning to refer to the parameters or weights assigned to a particular input feature. In this case, since we only have 1 feature, we only have 2 weights to calculate. In multivariate linear regression (another day), there would be more theta values to calculate.
In theory, we could guess and input any m or b value into our hypothesis function and get an answer y but we need a way to see how good or bad our guess is. We can find this out using a cost function. In linear regression, we use the "Mean squared error" function.
To break this down into (reasonably) simple English, using our training data, we sum up every guess using x and our weights (y = mx + b), we compare it to the actual value (y) squared, and then divide the result by 2 times the number of training examples (1 / 2 * m). Phew.
The whole point of linear regression is to get the value of this error function as low as possible. We do that by modifying our weights until we get the lowest number possible.
So we know now that we want to get the value of our cost function as low as possible and we do that by modifying our theta values (weights) so that this number goes down. But how do we do this without guessing? We use Gradient Descent.
Gradient descent is one of the most used alogorithm in machine learning and it is an important concept to understand.
What the graph is showing is the error values given different values of one of our parameters (say theta 0). The job of gradient descent is to work out the direction and amount we need to change the parameter in order to get it to the minimum error value (global cost minimum). To do this, gradient descent uses this algorithm:
What this is saying is given an original theta value, we calculate a new one by taking the old value and minus a value calculated using a learning rate * gradient. We do this for each theta value simultaneously. Now this part I find very hard to understand (given my lack of calculus experience), but we calculate the gradient using this formula:
At first this all seems very complicated but is quite intuitive to imagine. If we are standing on top of a hill and we want to get to the lowest point we would take a step towards the lowest point. To do that we would have to work out the direction of travel and if we should take a big step or a smaller step. Gradient descent does this for us.
Gradient descent is done iteratively using small steps. We nudge the theta values in the right direction until we reach convergence (the global minimum). It is important we don't take too large steps otherwise we might overshoot the global minimum:
Conversely, we shouldn't set it too small otherwise it would take far too many iterations to reach our ideal values.
To learn this algorithm, I decided to make my own implementation in Python and to use some data I found online.
The data I decided to use was the Weather Conditions in World War 2 data set as found on Kaggle.com. The two columns I decided to use for my analysis was MinTemp and MaxTemp. The data is a simple 2 row csv file: column A has a list of minimum temperatures recorded and column B has the maximum temperatures on that day. The task of my linear regression model is to predict the maximum temperature given only the minimum temperature.
For the sake of this exercise I decided to use only 500 rows from the original dataset.
First I decided to see the data visualized and how my line would fit given theta 0 and theta 1 values of [1, 1].
As we can see, the line could fit much better. Let's run our gradient descent algorithm over the data set.
My code for linear regression is broken up into two parts.
def gradient_descent_runner(points, theta, learning_rate, num_iterations):
# runs the gradient descent algorithm on a data set to find optimal theta values
iterations_count = 0
for i in range(num_iterations):
iterations_count += 1
theta_0_old = theta[0]
theta_1_old = theta[1]
# update theta values
theta[0], theta[1] = gradient_descent(theta[0], theta[1], array(points), learning_rate)
# check to see if we have converged (rate of change is less than learning rate)
if abs(theta[0] - theta_0_old) < learning_rate and abs(theta[1] - theta_1_old) < learning_rate:
break
print('Converged! Completed {0} iterations'.format(iterations_count))
return [theta[0], theta[1]]The above function is a simple runner function that given a set of points, theta values, a learning rate, and number of iterations will run into theta 0 and theta 1 converge (the change in values is less than our learning rate).
def gradient_descent(t0_current, t1_current, points, learning_rate):
# calculates the partial derivative of theta 0 and 1 and returns updated theta values given a learning rate
t0_gradient = 0
t1_gradient = 0
N = float(len(points))
for i in range(0, len(points)):
x = points[i, 0]
y = points[i, 1]
t1_gradient += -(2/N) * (y - ((t0_current * x) + t1_current))
t0_gradient += -(2/N) * x * (y - ((t0_current * x) + t1_current))
new_t0 = t0_current - (learning_rate * t0_gradient)
new_t1 = t1_current - (learning_rate * t1_gradient)
return [new_t0, new_t1]The gradient descent function will give updated theta values given a set of points and a learning rate.
def computer_error_for_line_given_points(theta, points):
# given theta values and points, returns the mean squared error of the sum of hypothesis - actual y values
totalError = 0
for i in range(0, len(points)):
x = points[i, 0]
y = points[i, 1]
# y = mx + b
totalError += (y - (theta[0] * x + theta[1])) ** 2
return totalError / float(len(points))The cost function is used to compare our initial theta values compared to the optimal ones found by our algorithm.
The initial hyperparameters used were:
learning_rate = 0.0001
num_iterations = 1000Running gradient descent on our dataset resulted in the following number of iterations:
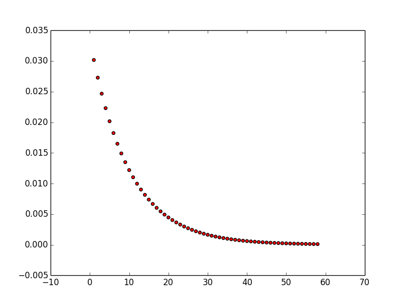
As we can see from the graph, gradient descent took larger steps initially and then made smaller ones until it converged at around 60 iterations.
Calculating the inital error function we get the following values:
The starting values are: theta0 is 1.0, theta1 is 1.0, the error is 48.8208268415
Running our algorithm we get the following values:
The end values are: theta0 is 1.30014281104, theta1 is 1.0140900948, the error is 5.31455333109
The end result show on the graph:
python ww2linearregression.py
The following links have been invaluable:









