-
Notifications
You must be signed in to change notification settings - Fork 312
Description
深入浅出Redux
最近在学习redux,现在把自己对redux的理解总结出来分享给大家。
介绍
redux是管理State的一个东东,所有State都需要经过redux来操作。
基本概念
redux中有三个基本概念,Action,Reducer,Store。
Action
官方的介绍:
Actions are payloads of information that send data from your application to your store. They are the only source of information for the store. You send them to the store using store.dispatch().
翻译成中文:
Actions 是把数据从应用传到 store 的有效载荷。它是 store 数据的唯一来源。用法是通过 store.dispatch() 把 action 传到 store。
我的解释:
Action 有两个作用。
- 用Action来分辨具体的执行动作。比如是create 还是delete?或者是update?
- 操作数据首先得有数据。比如添加数据得有数据,删除数据得有ID。。action就是存这些数据的地方。
Reducer
官方的介绍:
Actions describe the fact that something happened, but don’t specify how the application’s state changes in response. This is the job of a reducer.
翻译成中文:
Action 只是描述了有事情发生了这一事实,并没有指明应用如何更新 state。这是 reducer 要做的事情。
我的解释:
Action就像leader,告诉我们应该做哪些事,并且给我们提供‘资源(就是上面说的数据)’,真正干活的是苦逼的Reducer。。
Store
一个应用只有一个Store。一个应用只有一个Store。一个应用只有一个Store。
重要的事情放在前面说,而且说三遍。。
官方的介绍:
In the previous sections, we defined the actions that represent the facts about “what happened” and the reducers that update the state according to those actions.
The Store is the object that brings them together. The store has the following responsibilities:
- Holds application state;
- Allows access to state via getState();
- Allows state to be updated via dispatch(action);
- Registers listeners via subscribe(listener).
翻译成中文:
上面章节中,我们学会了使用 action 来描述“发生了什么”,和使用 reducers 来根据 action 更新 state 的用法。
Store 就是把它们联系到一起的对象。Store 有以下职责:
- 维持应用的 state;
- 提供 getState() 方法获取 state;
- 提供 dispatch(action) 方法更新 state;
- 通过 subscribe(listener) 注册监听器。
我的解释:
Store提供了一些方法。让我们很方便的操作数据。
我们不用关心Reducer和Action是怎么关联在一起的,Store已经帮我们做了这些事。。
详细介绍
这部分主要讲解redux如何在项目中使用。
Action
Action 是一个普通对象。
redux约定 Action 内使用一个字符串类型的 type 字段来表示将要执行的动作。
{
type: 'ADD_ITEM'
}除了 type 之外,Action可以存放一些其他的想要操作的数据。例如:
{
type: 'ADD_ITEM',
text: '我是Berwin'
}上面例子表示
- 我要创建一条数据
- 创建的数据为大概是这样的
{
text: '我是Berwin'
}但在实际应用中,我们需要一个函数来为我们创建Action。这个函数叫做actionCreator。它看起来是这样的:
function addItem(text) {
return {
type: types.ADD_ITEM,
text
}
}Reducer
Reducer 是一个普通的回调函数。
当它被Redux调用的时候会为他传递两个参数State 和 Action。
Reducer会根据 Action 的type来对旧的 State 进行操作。返回新的State。
看起来是下面这样的:
/**
* 添加
*
* @param {String} 添加的文字
*
* @return {Object} 将要添加的数据
*/
let createItem = text => {
let time = Date.now();
return {
id: Math.random().toString(36).split('.').join(''),
addTime: time,
updateTime: time,
status: false,
text
}
}
/**
* Reducer
*
* @param State
* @param Action
*
* @return new State
*/
let reducer = (state = [], action) => {
switch (action.type) {
case ADD_ITEM:
return [createItem(action.text), ...state]
default:
return state
}
}Reducer很简单,但有三点需要注意
- 不要修改
state。 - 在 default 情况下返回旧的 state。遇到未知的 action 时,一定要返回旧的 state。
- 如果没有旧的State,就返回一个initialState,这很重要!!!
这是一部分核心源码:
// currentState 是当前的State,currentReducer 是当前的Reducer
currentState = currentReducer(currentState, action);如果在default或没有传入旧State的情况下不返回旧的State或initialState。。。那么当前的State会被重置为undefined!!
在使用combineReducers方法时,它也会检测你的函数写的是否标准。如果不标准,那么会抛出一个大大的错误!!
combineReducers
真正开发项目的时候State会涉及很多功能,在一个Reducer处理所有逻辑会非常混乱,,所以需要拆分成多个小Reducer,每个Reducer只处理它管理的那部分State数据。然后在由一个主rootReducers来专门管理这些小Reducer。
Redux提供了一个方法 combineReducers 专门来管理这些小Reducer。
它看起来是下面这样:
/**
* 这是一个子Reducer
*
* @param State
* @param Action
*
* @return new State
*/
let list = (state = [], action) => {
switch (action.type) {
case ADD_ITEM:
return [createItem(action.text), ...state]
default:
return state
}
}
// 这是一个简单版的子Reducer,它什么都没有做。
let category = (state = {}, action) => state;
/**
* 这是一个主Reducer
*
* @param State
* @param Action
*
* @return new State
*/
let rootReducers = combineReducers({list, category});combineReducers 生成了一个类似于Reducer的函数。为什么是类似于,因为它不是真正的Reducer,它只是一个调用Reducer的函数,只不过它接收的参数与真正的Reducer一模一样~
这是一部分核心源码:
function combineReducers(reducers) {
// 过滤reducers,把非function类型的过滤掉~
var finalReducers = pick(reducers, (val) => typeof val === 'function');
// 一开始我一直以为这个没啥用,后来我发现,这个函数太重要了。它在一开始,就已经把你的State改变了。变成了,Reducer的key 和 Reducer返回的initState组合。
var defaultState = mapValues(finalReducers, () => undefined);
return function combination(state = defaultState, action) {
// finalReducers 是 reducers
var finalState = mapValues(finalReducers, (reducer, key) => {
// state[key] 是当前Reducer所对应的State,可以理解为当前的State
var previousStateForKey = state[key];
var nextStateForKey = reducer(previousStateForKey, action);
return nextStateForKey;
});
// finalState 是 Reducer的key和stat的组合。。
}
}从上面的源码可以看出,combineReducers 生成一个类似于Reducer的函数combination。
当使用combination的时候,combination会把所有子Reducer都执行一遍,子Reducer通过action.type 匹配操作,因为是执行所有子Reducer,所以如果两个子Reducer匹配的action.type是一样的,那么都会成功匹配。
Store
上面已经介绍什么是Store,以及它是干什么的,这里我就讲讲如何创建Store,以及如何使用Store的方法。
创建Store非常简单。createStore 有两个参数,Reducer 和 initialState。
let store = createStore(rootReducers, initialState);store有四个方法。
- getState: 获取应用当前State。
- subscribe:添加一个变化监听器。
- dispatch:分发 action。修改State。
- replaceReducer:替换 store 当前用来处理 state 的 reducer。
常用的是dispatch,这是修改State的唯一途径,使用起来也非常简单,他看起来是这样的~
/**
* 创建Action
*
* @param 添加的数据
*
* @return {Object} Action
*/
function addItem(text) {
return {
type: types.ADD_ITEM,
text
}
}
// 新增数据
store.dispatch(addItem('Read the docs'));这是一部分核心源码:
function dispatch(action) {
// currentReducer 是当前的Reducer
currentState = currentReducer(currentState, action);
listeners.slice().forEach(function (listener) {
return listener();
});
return action;
}可以看到其实就是把当前的Reducer执行了。并且传入State和Action。
State哪来的?
State其实一直在Redux内部保存着。并且每次执行currentReducer都会更新。在上面代码第一行可以看到。
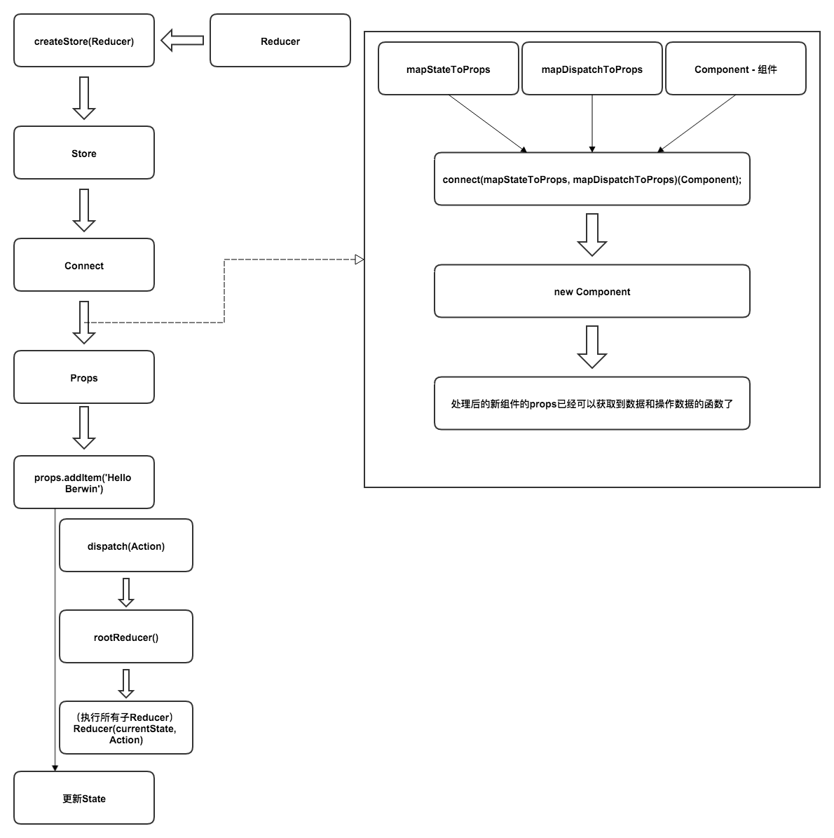
Redux 流程图
React-Redux
Redux 是独立的,它与React没有任何关系。React-Redux是官方提供的一个库,用来结合redux和react的模块。
React-Redux提供了两个接口Provider、connect。
Provider
Provider是一个React组件,它的作用是保存store给子组件中的connect使用。
- 通过getChildContext方法把store保存到context里。
- 后面connect中会通过context读取store。
它看起来是这个样子的:
<Provider store={this.props.store}>
<h1>Hello World!</h1>
</Provider>这是一部分核心源码:
getChildContext() {
return { store: this.store }
}
constructor(props, context) {
super(props, context)
this.store = props.store
}可以看到,先获取store,然后用 getChildContext 把store保存起来~
connect
connect 会把State和dispatch转换成props传递给子组件。它看起来是下面这样的:
import * as actionCreators from './actionCreators'
import { bindActionCreators } from 'redux'
function mapStateToProps(state) {
return { todos: state.todos }
}
function mapDispatchToProps(dispatch) {
return { actions: bindActionCreators(actionCreators, dispatch) }
}
export default connect(mapStateToProps, mapDispatchToProps)(Component)它会让我们传递一些参数:mapStateToProps,mapDispatchToProps,mergeProps(可不填)和React组件。
之后这个方法会进行一系列的黑魔法,把state,dispatch转换成props传到React组件上,返回给我们使用。
mapStateToProps:
mapStateToProps 是一个普通的函数。
当它被connect调用的时候会为它传递一个参数State。
mapStateToProps需要负责的事情就是 返回需要传递给子组件的State,返回需要传递给子组件的State,返回需要传递给子组件的State,(重要的事情说三遍。。。。)然后connect会拿到返回的数据写入到react组件中,然后组件中就可以通过props读取数据啦~~~~
它看起来是这样的:
function mapStateToProps(state) {
return { list: state.list }
}因为stat是全局State,里面包含整个项目的所有State,但是我不需要拿到所有State,我只拿到我需要的那部分State即可,所以需要返回 state.list 传递给组件
mapDispatchToProps:
与mapStateToProps很像,mapDispatchToProps也是一个普通的函数。
当它被connect调用的时候会为它传递一个参数dispatch。
mapDispatchToProps负责返回一个 dispatchProps
dispatchProps 是actionCreator的key和dispatch(action)的组合。
dispatchProps 看起来长这样:
{
addItem: (text) => dispatch(action)
}connect 收到这样的数据后,会把它放到React组件上。然后子组件就可以通过props拿到addItem并且使用啦。
this.props.addItem('Hello World~');如果觉得复杂,不好理解,,那我用大白话描述一下
就是通过mapDispatchToProps这个方法,把actionCreator变成方法赋值到props,每当调用这个方法,就会更新State。。。。额,,这么说应该好理解了。。
bindActionCreators:
但如果我有很多个Action,总不能手动一个一个加。Redux提供了一个方法叫 bindActionCreators。
bindActionCreators 的作用就是将 Actions 和 dispatch 组合起来生成 mapDispatchToProps 需要生成的内容。
它看起来像这样:
let actions = {
addItem: (text) => {
type: types.ADD_ITEM,
text
}
}
bindActionCreators(actions, dispatch); // @return {addItem: (text) => dispatch({ type: types.ADD_ITEM, text })}这是一部分核心源码:
function bindActionCreator(actionCreator, dispatch) {
return (...args) => dispatch(actionCreator(...args));
}
// mapValues: map第一个参数的每一项,返回对象,key是key,value是第二个参数返回的数据
/*
* mapValues: map第一个参数的每一项,返回对象,key是key,value是第二个参数返回的数据
*
* @param actionCreators
* @param dispatch
*
* @return {actionKey: (...args) => dispatch(actionCreator(...args))}
*/
export default function bindActionCreators(actionCreators, dispatch) {
return mapValues(actionCreators, actionCreator =>
bindActionCreator(actionCreator, dispatch)
);
}可以看到,bindActionCreators 执行这个方法之后,它把 actionCreators 的每一项的 key 不变,value 变成 dispatch(actionCreator(...args)) 这玩意,这表示,actionCreator 已经变成了一个可执行的方法,执行这个方法,就会执行 dispatch 更新数据。。
加了React-Redux之后的流程图
结尾
上面的源码,为了方便观看,是处理过的。比如把一些注释和抛出错误的条件判断删除了。只留了最核心的部分,还有一些我私自加上去的中文注释。
各位大神如果发现我理解的不正确的地方,欢迎指出~
下面是一些我自己总结的参考资料,和demo。
转载请注明出处



