MCU+OPA 控制DC-DC电源
MCU:单片机(本设计需要输出PWM波、通信、ADC)
OPA: 运放
DC-DC:直流的电压转换器
(图片看不清可以点击放大!!)
众所周知,DC-DC分为两类,异步DC-DC、同步DC-DC他们一个相对便宜,一个相对贵(不是重点)。但是他们都是以负反馈的方式来控制输出电压(当然低于输入电压,高于参考电压),因为DC-DC的IC内部集成了一个比较器(OPA的一种运用)。
说人话就是,FB是一个小人,R1和R2组成分压电路,FB读到的电压是 Vout*(R2 / (R1+ R2))。如果(小人)FB发现电压低于自己的参考值( Reference)就会想办法拉高Vout电压(因为根据电路原理,Vout上升之后FB的电压也就上升了);反之,则会拉低Vout电压——这样就可以达到调压的目的。
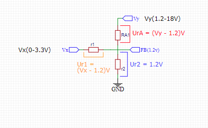
如果,在R1和R2确定的情况下,我们再加入一个电阻,给这个电阻设定不同的电压,是否就能影响这个小人的判断呢?答案是肯定的!理论存在,实践开始!
这就是我们想要的操控FB的电路。很明显这里的阻值需要去计算合适的值,需要满足以下条件:
- 当Vx=3.3V时,Vy=1.2V
- 当Vx=0.0V时,Vy=18V (相当于r1并r2)
- U = I*R
- I(r2) = I(r1) + I(A)
对此建立数学模型:
①当Vx = 3.3V时:
此时Vy完全等于FB,所以没有电流,不参与此模型
r2 / (r1 + r2) * 3.3 = 1.2V
②当Vx = 0 V时:
首先,0v可以看出接地,那么就是r1和r2并联,等效成电阻R(B),且Vy要达到最大值18V。
R(B) / (R(A) + R(B)) * 18 = 1.2V
所以!不难得出一组数据(这是有些误差的)
R(A) = 18k
R(B) = 1.27273k -> (R1 = 3.5k,R2 = 2k)
不接R2,Vout = 12.831 V
这些电阻精度越高越好! 0.5% - 1%
拓展:根据上面的描述,我们就能知道DC-DC几个重要的参数
- FB的值(不一定叫FB,就是Reference)
- 输入电压区间
- 输出电压区间
- 频率、是否有自保护机制、电流大小、转换效率、布线参考、延迟启动...
你以为这就结束了?NO NO NO
便宜的单片机哪来的(0-3.3)V电压(DAC)给你编程呢?我们需要用PWM做一个DAC!
那么问题来了,如何把PWM变成DAC呢?
很简单,滤波!
为了最求便宜,我们采用RC滤波,利用10KHz以上的PWM通过RC滤波电路之后会变成一条直线的原理(如果一阶RC滤波不行,那就二阶RC滤波!),将PWM变成DAC!
这就结束了吗?显然没有的。
因为这个电路到输出端,串联了一个10K的电阻,这就是相当于这个输出的OUT内阻很大!
有什么办法减少内阻呢?换句话说,我们需要一个跟它电压一样,但是输出内阻小的东西,在电路中符合这个东西的运用就是——电压跟随器。
电压跟随器的特点就是,输入阻抗很大!输出阻抗小!正好我们输出阻抗大,给到跟随器的输入(OPA不嫌弃你的输出阻抗大)。
所以,我们现在需要用OPA(运放)搭建一个电压跟随器(所谓电压跟随不就是把原电压放大一倍吗?)
放大电路如下:
$$
β = 1 + R1 / (R1 + R2)
$$

那么根据公式,放大一倍的话(β = 1),R1要很大,R2要一个小的值。
β = 1 + 1 / (1 + 100)
β = 1.0099
这样就大功告成了!
最终是这个样子的
我叫卡文迪许!




